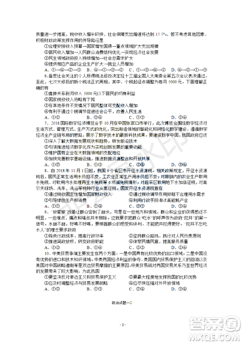
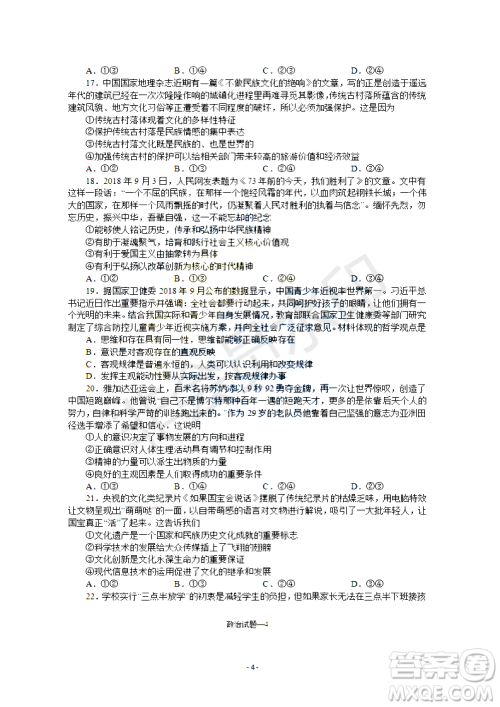
长郡中学第五次调研考试小编这次收集的是高三上学期的政治考试答案,在做完之后可以来看看

江阴四校高一上学期期中的政治考试试卷和答案都收集整理好了,前面是试卷部分,后面是答案部分,感兴趣的可以来答案圈核对一下!







历史比政治好学是肯定的。
1.历史的得分比政治容易
读题找关键词时,历史无非是某次明确事件的(影响,意义,性质,时间)等,而政治则很不明确,一个政治题目要从很多章的内容回答,而且模棱两可,不一定在点上。
简单来说,历史可能不需要刷题,政治必定要刷题
2历史听起来比政治有趣
历史是一个个事件的集合,如果遇到有趣的老师讲课,就像听故事一样能够了解历史。(但学习毕竟没有那么快乐,还是要背)
而政治有时候看起来有一些逻辑,但这种逻辑又不像理科清晰,而且很多纲,目,线(看起来似乎方便记忆),但政治的特点是怎么记都不嫌多,而且是枯燥的划重点记忆。
3.选择题是重要的得分点,历史的选择题比政治要简单好拿分。
4.学好了历史平时聊天可以吹嘘,但如果天天讲政治套话,会被人当成睿智。
2019届湖南省长沙市长郡中学高三上学期第五次调研考试历史试题答案
2018-11-21 14:14:53
2019届湖南省长沙市长郡中学高三上学期第五次调研考试历史试题答案小编已经整理完成,需要核对答案做好巩固复习的来答案圈看看2019届湖南省长沙市长郡中学高三上学期第五次调
华中师大一附中2018—2019学年度上学期高三期中检测英语试题及参考答案
2018-11-21 13:59:34
华中师大一附中2018—2019学年度上学期高三期中检测英语试题及参考答案,小编收集完毕,请注意查看华中师大一附中2018—2019学年度上学期高三期中检测英语试题及参考答案华师大
2019届湖南省长沙市长郡中学高三上学期第五次调研考试化学试题答案
2018-11-21 13:55:30
2019届湖南省长沙市长郡中学高三上学期第五次调研考试化学试题答案,小编已经整理完成了,需要核对答案和参考试题的来看看2019届湖南省长沙市长郡中学高三上学期第五次调研考
华中师大一附中2018—2019学年度上学期高三期中检测理综试题及参考答案
2018-11-21 13:52:16
华中师大一附中2018—2019学年度上学期高三期中检测理综试题及参考答案收录完了,请注意查看华中师大一附中2018—2019学年度上学期高三期中检测理综试题及参考答案本次考试参
2019届高三长郡中学联考系列答案