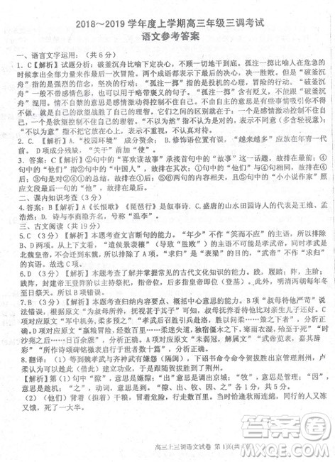
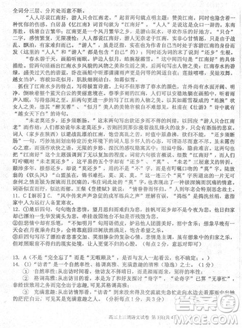
2019届河北省衡水中学高三上学期三调考试语文试题及答案,小编已经整理完成了,需要核对答案的来答案圈看看

这里小编收集的语文的参考答案和试题,语文的灵活性比较高范围也比较广,大家可以结合试题和答案看看自己的情况














一是看一遍错题本,回顾错过的题目,查找遗漏的知识点。再将老师指出的重点部分温习巩固一下。
二是对照各科课本目录,回想各种考点和难点,对自身复习水平有一个全面的评估。
三是做一些真题或模拟题(选择相对简单的试卷),注意不要太多,不要刷题,计算做题时间和速度。有模糊记忆的就及时的去巩固。
四是合理休息,慢慢适应紧张情绪,把握好临界点,不要因为情绪问题崩溃,实在觉得压抑,可以做一些放松活动,也可以找父母聊聊天,适当的紧张会让你更强大。
五是给自己心理暗示。我能行,没问题,非常有效,注意要长期暗示,偶尔自己跟自己说一句效果不大,还有十几天,注意心理暗示的作用。
六是注意饮食。心理压抑容易暴饮暴食或不吃东西,这样很容易导致生病,一定要保持好正常的饮食习惯,每天都做适量的运动保证身体健康,一定能在高考取得好成绩。
2019届河北省衡水中学高三上学期三调考试英语试题及答案
2018-11-12 16:12:25
2019届河北省衡水中学高三上学期三调考试英语试题及答案,小编已经整理完成,需要核对答案和参考的来看看2019届河北省衡水中学高三上学期三调考试英语试题及答案这次收集了英
2019届河北省衡水中学高三上学期三调考试物理试题及答案
2018-11-12 15:42:54
2019届河北省衡水中学高三上学期三调考试物理试题及答案,小编已经整理在答案圈了,需要参考核对的同学来看看2019届河北省衡水中学高三上学期三调考试物理试题及答案这次收集
衡水中学2019届高三上学期二调考试英语试卷及答案
2018-11-12 15:35:28
衡水中学2019届高三上学期二调考试英语试卷及答案,小编收集在答案圈了,需要请及时查看衡水中学2019届高三上学期二调考试英语试卷及答案本次调研考试的参考答案已经全部收集在
2019届河北省衡水中学高三上学期三调考试文科数学试题及答案
2018-11-12 15:28:54
2019届河北省衡水中学高三上学期三调考试文科数学试题及答案,小编已经整理完成,需要参考核对的同学可以来看看2019届河北省衡水中学高三上学期三调考试文科数学试题及答案文
2019衡水中学高三考试系列试卷答案