小编这次收集整理的是2023学年第二学期浙江省名校协作体的高三语文试卷答案,这个系列的还有其他学科的试卷,站内直接搜浙江省名校协作体就可以搜到了,这个还是很多学校联合考试的,也是为了第二学期的更好复习做铺垫!

答案如下,仅供参考!



















长沙市一中2023届高三月考试卷五语文试卷答案
2023-02-06 15:29:31
小编这次收集整理的是长沙市一中2023届高三月考试卷五的语文试卷答案,时量150分钟,满分150分,这个也是长沙市一中的开学考试,也有其他学科整理,感兴趣的可以来看看哦!长沙市一中20
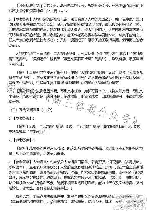
湖南师大附中2023届高三月考试卷六数学试卷答案
2023-02-06 14:56:54
小编这次收集整理的是湖南师大附中2023届高三月考试卷六的数学试卷答案,由高三数学备课组命题,感兴趣的可以来模拟练习试试,湖南师大附中的题目还是难度很不错的,非常适合开学练
2023届广东金太阳806C高三联考数学试题答案
2023-02-06 14:44:14
小编这次收集整理的是2023届广东金太阳806C高三联考的数学试题答案,本试卷还是非常不错的,出题也结合了高考考点,广东地区很多学校都在使用,感兴趣的可以来看看哦!2023届广东金太
江西省九江十校2023届高三第二次联考理科数学试卷答案
2023-02-03 14:10:53
小编这次收集整理的是江西省九江十校2023届高三第二次联考的理科数学试卷答案,这个有分文理科的,其他学科的也有整合,站内搜九江就可以搜到,在做模拟练习的时候注意区分一下,这个