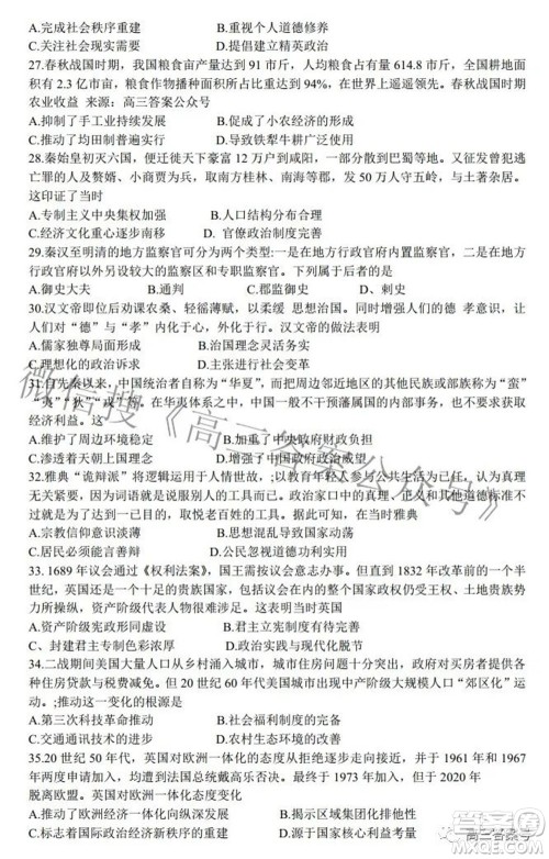
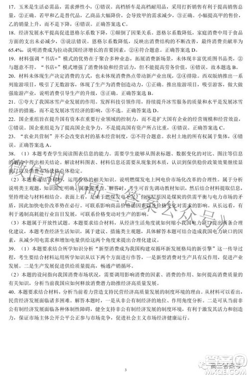
蓉城名校联盟2022-2023学年度上期高中2020级入学联考文科综合试题及答案小编已经收集整理好了,进入高三后,老师会带领学生们回顾整个高中的知识点,从头开始做梳理,对于基础不牢的学生来说,这就是再好不过的机会了。一般会进行三轮复习,第一轮打基础,第二轮和第三轮查缺补漏,把自己没弄懂的知识点反复听,反复练习,直到掌握为止。感兴趣的伙伴可以来答案圈看看!

本次联考的其他科目答案圈也是有收集整理的,小伙伴们可以在答案圈高三年级搜索查看!




















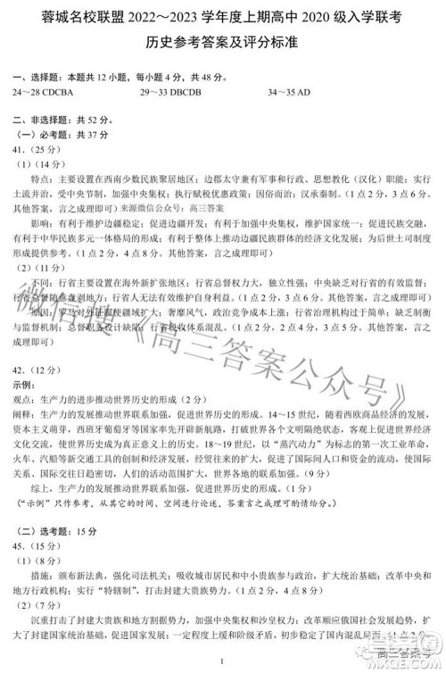
蓉城名校联盟2022-2023学年度上期高中2020级入学联考理科综合试题及答案
2022-09-23 09:46:59
蓉城名校联盟2022-2023学年度上期高中2020级入学联考理科综合试题及答案小编已经收集整理好了,到了高三最后阶段,基本上自己能知道自己的薄弱学科和丢分知识点了,有针对性地进
蓉城名校联盟2022-2023学年度上期高中2020级入学联考文科数学试题及答案
2022-09-22 16:58:08
蓉城名校联盟2022-2023学年度上期高中2020级入学联考文科数学试题及答案小编已经收集整理好了,一定要紧跟老师的思路。上课容易走神,有很大一部分原因是并没有照着老师的思路
蓉城名校联盟2022-2023学年度上期高中2020级入学联考理科数学试题及答案
2022-09-22 16:41:01
蓉城名校联盟2022-2023学年度上期高中2020级入学联考理科数学试题及答案小编已经收集整理好了,高三一年的学习质量是关键,因此我们不仅要有信心和毅力,更要有科学有效的学习方
蓉城名校联盟2022-2023学年度上期高中2020级入学联考语文试题及答案
2022-09-22 16:23:33
蓉城名校联盟2022-2023学年度上期高中2020级入学联考语文试题及答案小编已经收集整理好了,高三一年的学习质量是关键,因此我们不仅要有信心和毅力,更要有科学有效的学习方法,这