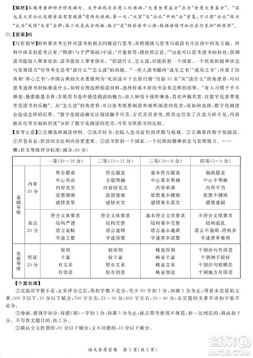
湘豫名校联考2022年8月高三秋季入学摸底考试语文试题及答案小编已经收集整理好了,及时检验这段时间学生们的复习情况,做好及时的巩固提高,大家可以在考完后来答案圈核对答案!

本次考试的其他科目小编也有收集整理,大家可以在答案圈对应的年级搜索查看!















湘豫名校联考2022年8月高三秋季入学摸底考试物理试题及答案
2022-08-07 10:46:20
湘豫名校联考2022年8月高三秋季入学摸底考试物理试题及答案小编已经收集整理好了,及时检验这段时间学生们的复习情况,做好及时的巩固提高,大家可以在考完后来答案圈核对答案!湘
湘豫名校联考2022年8月高三秋季入学摸底考试文科数学试题及答案
2022-08-07 10:34:01
湘豫名校联考2022年8月高三秋季入学摸底考试文科数学试题及答案小编已经收集整理好了,及时检验这段时间学生们的复习情况,做好及时的巩固提高,大家可以在考完后来答案圈核对答
湘豫名校联考2022年8月高三秋季入学摸底考试理科数学试题及答案
2022-08-07 10:20:30
湘豫名校联考2022年8月高三秋季入学摸底考试理科数学试题及答案小编已经收集整理好了,及时检验这段时间学生们的复习情况,做好及时的巩固提高,大家可以在考完后来答案圈核对答
郑州四中2022-2023学年高三上学期第一次调研考试语文试题及答案
2022-08-03 16:42:02
郑州四中2022-2023学年高三上学期第一次调研考试语文试题及答案小编已经收集整理好了,及时检验这段时间学生们的复习情况,做好及时的巩固提高,大家可以在考完后来答案圈核对答