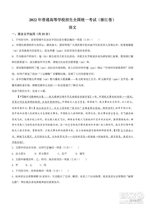
2022年高考真题浙江卷语文试题及答案解析小编已经整理好了,今年的高考真题试卷和答案解析,小伙伴们考完可以核对看看,对自己进行分数评估。

本考试系列的其他年级和科目小编也有收集整理,感兴趣的伙伴可以来答案圈搜索查看!













2022高考真题全国甲卷语文试题及答案解析
2022-06-10 08:55:27
2022高考真题全国甲卷语文试题及答案解析小编已经整理好了,今年的高考真题试卷和答案解析,小伙伴们考完可以核对看看,对自己进行分数评估。2022高考真题全国甲卷语文试题及答案
2022高考真题全国乙卷语文试题及答案解析
2022-06-09 15:09:09
2022高考真题全国乙卷语文试题及答案解析小编已经整理好了,今年的高考真题试卷和答案解析,小伙伴们考完可以核对看看,对自己进行分数评估。2022高考真题全国乙卷语文试题及答案
2022高考真题新高考I卷语文试题及答案解析
2022-06-08 09:57:18
2022高考真题新高考I卷语文试题及答案解析小编已经整理好了,今年的高考真题试卷和答案解析,小伙伴们考完可以核对看看,对自己进行分数评估。2022高考真题新高考I卷语文试题及答
2020届苏州市高三期初调研考试语文试题及答案解析
2019-09-03 08:11:31
2020届苏州市高三期初调研考试语文试题及答案解析小编已经整理在答案圈了,快来看看吧!2020届苏州市高三期初调研考试语文试题及答案解析本次联考的其他科目的答案小编也有整理