首页小学初中高中专题
当前位置:首页 > 高中答案网 > 高中三年级答案

2022年金太阳高三联考5001C理科综合试题及答案

时间:2022-05-31 10:07:44    作者:答案圈
标签:
2022高三模拟考试答案金太阳联考答案

2022年金太阳高三联考5001C理科综合试题及答案小编已经收集整理好了,高考前的预热,针对高考模式进行真实的模拟猜题,让学生能提前适应高考考场气氛,让学生能更好的发挥自己的水平,需要核对答案的伙伴可以来答案圈看!xec答案圈

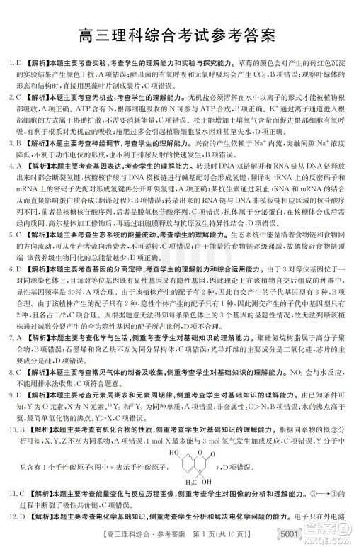
2022年金太阳高三联考5001C理科综合试题及答案xec答案圈

2022年金太阳高三联考5001C理科综合试题及答案

本次联考的其他科目的答案小编也有收集整理,大家可以根据自己使用的练习册在答案圈对应的年级搜索查看!xec答案圈

2022年金太阳高三联考5001C理科综合试题及答案xec答案圈

2022年金太阳高三联考5001C理科综合试题及答案xec答案圈

2022年金太阳高三联考5001C理科综合试题及答案xec答案圈

2022年金太阳高三联考5001C理科综合试题及答案xec答案圈

2022年金太阳高三联考5001C理科综合试题及答案xec答案圈

2022年金太阳高三联考5001C理科综合试题及答案xec答案圈

2022年金太阳高三联考5001C理科综合试题及答案xec答案圈

2022年金太阳高三联考5001C理科综合试题及答案xec答案圈

2022年金太阳高三联考5001C理科综合试题及答案xec答案圈

2022年金太阳高三联考5001C理科综合试题及答案xec答案圈

2022年金太阳高三联考5001C理科综合试题及答案xec答案圈

2022年金太阳高三联考5001C理科综合试题及答案xec答案圈

2022年金太阳高三联考5001C理科综合试题及答案xec答案圈

2022年金太阳高三联考5001C理科综合试题及答案xec答案圈

2022年金太阳高三联考5001C理科综合试题及答案xec答案圈

2022年金太阳高三联考5001C理科综合试题及答案xec答案圈

查看更多答案
相关文章
2022年金太阳高三联考5001C理科数学试题及答案 2022-05-31 09:54:21

2022年金太阳高三联考5001C理科数学试题及答案小编已经收集整理好了,高考前的预热,针对高考模式进行真实的模拟猜题,让学生能提前适应高考考场气氛,让学生能更好的发挥自己的水

专题推荐

2022小学长江作业本上册系列答案

2022阳光学业评价上册系列答案

2022资源与评价上册系列答案

2022初中全品学练考上册系列答案

2022阳光同学课时优化作业上册系列答案

相关专题
课后作业答案
数学
语文
英语
历史
地理
政治
物理
化学
生物
其他
网友留言
最新更新
金太阳10月联考2022-2023年度高三年级阶段性考试物理试题及答案
金太阳联考答案 高三联考答案
金太阳10月联考2022-2023年度高三年级阶段性考试生物试卷答案
金太阳联考答案 高三联考答案
金太阳10月联考2022-2023年度高三年级阶段性检测五语文试题及答案
2023高三模拟考试答案 金太阳联考答案
豫南九校2022-2023学年上期第二次联考高三英语试题及答案
2023高三模拟考试答案