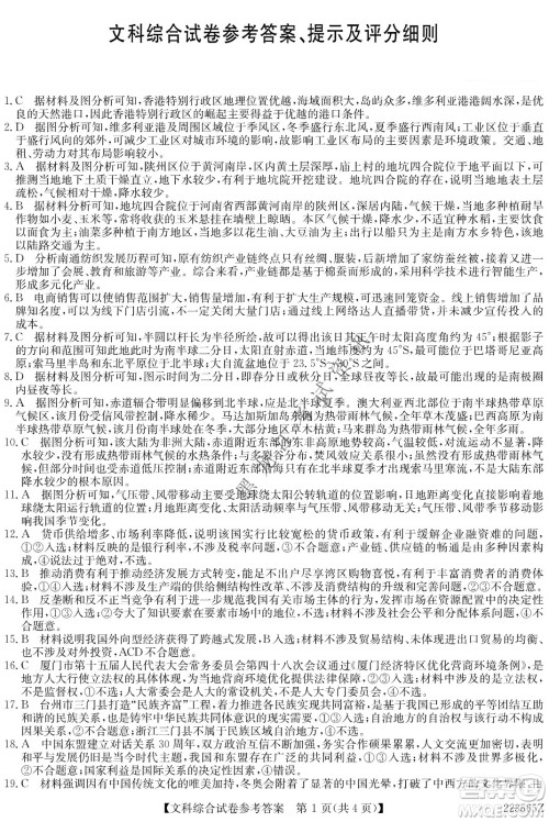
2022齐齐哈尔市高三第三次模拟考试文科综合试题及答案已经为大家整理好了,大家可以到答案圈查阅一下答案,希望可以帮助到大家!

答案如下:
















2022齐齐哈尔市高三第三次模拟考试文科数学试题及答案
2022-05-16 19:23:19
2022齐齐哈尔市高三第三次模拟考试文科数学试题及答案已经整理好了,需要答案的同学,可以到答案圈看看哦!2022齐齐哈尔市高三第三次模拟考试文科数学试题及答案答案如下:
2022齐齐哈尔市高三第三次模拟考试理科综合试题及答案
2022-05-16 19:11:52
2022齐齐哈尔市高三第三次模拟考试理科综合试题及答案小编已经为大家收集整理好了,需要答案的同学,考完试可以来答案圈看看,要思考一下错题解题过程哦!2022齐齐哈尔市高三第三次
2022齐齐哈尔市高三第三次模拟考试理科数学试题及答案
2022-05-16 19:02:22
2022齐齐哈尔市高三第三次模拟考试理科数学试题及答案小编已经为大家收集整理好了,需要答案的同学,可以到答案圈查阅一下哦!2022齐齐哈尔市高三第三次模拟考试理科数学试题及答
2022齐齐哈尔市高三第三次模拟考试英语试题及答案
2022-05-16 18:45:47
2022齐齐哈尔市高三第三次模拟考试英语试题及答案已经为大家收集整理好了,考完试的同学,可以到答案圈核对一下答案,希望可以帮助到大家哦!2022齐齐哈尔市高三第三次模拟考试英语