湖北省部分重点中学2022届高三4月联考英语试题及答案小编已经收集整理好了,让大家能更好的检验自己学习中的不足,在接下来的复习中重点去巩固提高,需要的伙伴可以来答案圈核对答案!

本次考试的其他科目的答案小编也有收集整理,大家可以根据自己使用的练习册在答案圈对应的年级搜索查看!















2022年安庆市示范高中高三4月联考英语试题及答案
2022-04-18 17:23:46
2022年安庆市示范高中高三4月联考英语试题及答案小编已经收集整理好了,让大家能更好的检验自己学习中的不足,在接下来的复习中重点去巩固提高,需要的伙伴可以来答案圈核对答案!2
大庆实验中学实验一部2020级高二下学期4月阶段性质量检测英语试题及答案
2022-04-18 16:30:43
大庆实验中学实验一部2020级高二下学期4月阶段性质量检测英语试题及答案已经为大家收集整理好了,有需要的小伙伴,可以到答案圈查阅一下哦!大庆实验中学实验一部2020级高二下学
2022年宝鸡市高考模拟检测三英语试题及答案
2022-04-18 15:59:45
2022年宝鸡市高考模拟检测三英语试题及答案小编已经收集整理好了,让大家能更好的检验自己学习中的不足,在接下来的复习中重点去巩固提高,需要的伙伴可以来答案圈核对答案!2022年
汉中市2022届高三年级教学质量第二次检测考试英语试题及答案
2022-04-18 15:06:14
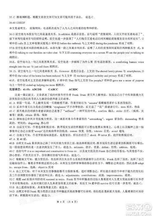
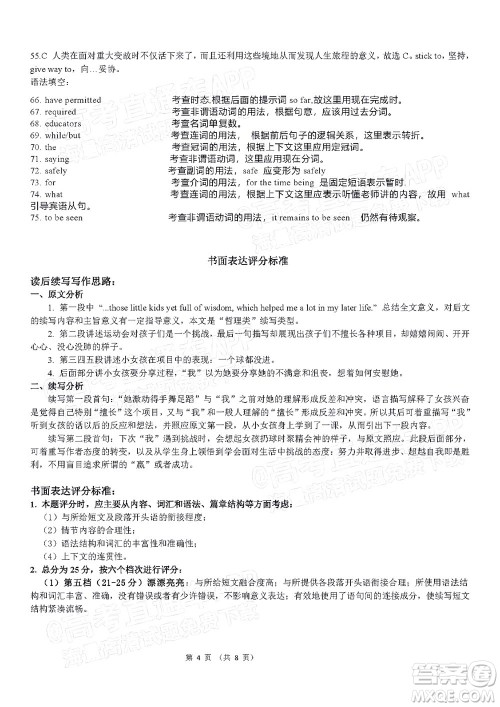
汉中市2022届高三年级教学质量第二次检测考试英语试题及答案小编已经收集整理好了,让大家能更好的检验自己学习中的不足,在接下来的复习中重点去巩固提高,需要的伙伴可以来答案