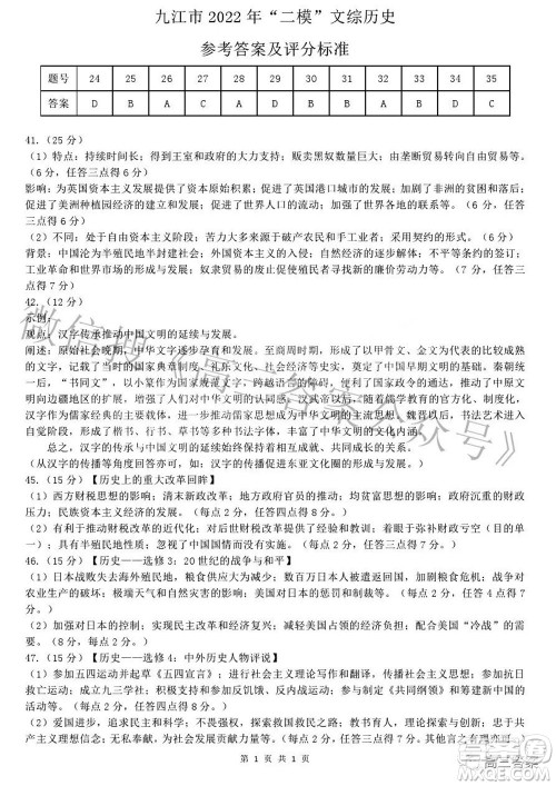
九江市2022年第二次高考模拟统一考试文科综合试题及答案小编已经收集整理好了,让大家能更好的检验自己学习中的不足,在接下来的复习中重点去巩固提高,需要的伙伴可以来答案圈核对答案!

本次考试的其他科目的答案小编也有收集整理,大家可以根据自己使用的练习册在答案圈对应的年级搜索查看!



















九江市2022年第二次高考模拟统一考试理科综合试题及答案
2022-03-30 17:24:57
九江市2022年第二次高考模拟统一考试理科综合试题及答案小编已经收集整理好了,让大家能更好的检验自己学习中的不足,在接下来的复习中重点去巩固提高,需要的伙伴可以来答案圈核
九江市2022年第二次高考模拟统一考试文科数学试题及答案
2022-03-30 17:15:28
九江市2022年第二次高考模拟统一考试文科数学试题及答案小编已经收集整理好了,让大家能更好的检验自己学习中的不足,在接下来的复习中重点去巩固提高,需要的伙伴可以来答案圈核
九江市2022年第二次高考模拟统一考试理科数学试题及答案
2022-03-30 17:00:40
九江市2022年第二次高考模拟统一考试理科数学试题及答案小编已经收集整理好了,让大家能更好的检验自己学习中的不足,在接下来的复习中重点去巩固提高,需要的伙伴可以来答案圈核
九江市2022年第二次高考模拟统一考试语文试题及答案
2022-03-30 16:45:47
九江市2022年第二次高考模拟统一考试语文试题及答案小编已经收集整理好了,让大家能更好的检验自己学习中的不足,在接下来的复习中重点去巩固提高,需要的伙伴可以来答案圈核对答