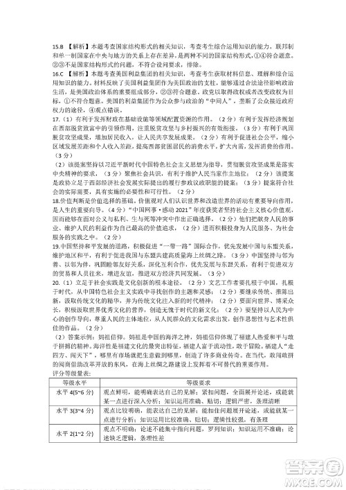
2022届闽粤名校联盟高三下学期2月联考政治试题及答案小编已经收集整理好了,同时也是金太阳联考22-12-303C试卷及答案,结合地区复习情况针对的检验学生对所复习内容的掌握情况,为接下来的复习做好规划,需要核对答案的伙伴可以来答案圈看!

本次联考的其他科目的试卷及答案小编也有收集整理,需要的伙伴可以在答案圈对应的年级搜索查看!










咸阳市2022年高考模拟检测一政治试题及答案
2022-02-14 11:35:45
咸阳市2022年高考模拟检测一政治试题及答案小编已经收集整理好了,结合地区复习情况针对的检验学生对所复习内容的掌握情况,为接下来的复习做好规划,需要核对答案的伙伴可以来答
辽宁省县级重点高中协作体2021-2022学年高三上学期期末考试政治试题及答案
2022-01-19 17:33:00
辽宁省县级重点高中协作体2021-2022学年高三上学期期末考试政治试题及答案小编已经收集整理好了,针对这一学期学习成果的检验,让学生能更好的定位自己的学习情况,为接下来的学
哈尔滨市第六中学校2020级上学期期末考试高二政治试题及答案
2022-01-18 18:35:04
哈尔滨市第六中学校2020级上学期期末考试高二政治试题及答案小编已经为大家收集整理好了,有对这套试卷感兴趣的小伙伴,可以到答案圈查阅参考一下哦!哈尔滨市第六中学校2020级上
2022年大连市高三双基测试卷思想政治试题及答案
2022-01-15 12:01:16
2022年大连市高三双基测试卷思想政治试题及答案小编已经收集整理好了,针对这一学期学习成果的检验,让学生能更好的定位自己的学习情况,为接下来的学习做好准备,需要核对答案的伙