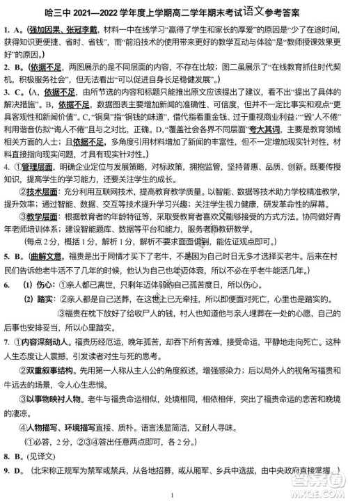
哈三中2021-2022学年度上学期高二期末考试语文试卷及答案小编已经收集整理好了,让学生能更加清楚自己在复习过程中有哪些遗漏,在接下来的学习中做好巩固提高,需要核对答案的伙伴可以来答案圈查看!

本次考试的其他科目小编也有收集整理,需要的伙伴可以来答案对应的年级搜索查看!















昆明市第一中学2022届高中新课标高三第五次二轮复习检测语文试卷及答案
2022-01-04 07:55:43
昆明市第一中学2022届高中新课标高三第五次二轮复习检测语文试卷及答案小编已经收集整理好了,让学生能更加清楚自己在复习过程中有哪些遗漏,在接下来的学习中做好巩固提高,需要
哈三中2021-2022学年高三上学期第四次验收考试语文试卷及答案
2021-12-27 08:16:15
哈三中2021-2022学年高三上学期第四次验收考试语文试卷及答案小编已经收集整理好了,哈尔滨第三中学的阶段性测试,针对每个阶段的复习总结,及时的为学生做好查漏补缺,需要核对答
铁岭市六校协作体2021-2022学年度高三四联考试语文试卷及答案
2021-12-16 08:53:46
铁岭市六校协作体2021-2022学年度高三四联考试语文试卷及答案小编已经收集整理好了,多个学校的联合考试,让学生能更好的了解彼此之间的差距,感兴趣的伙伴可以来答案圈查看!铁岭
哈三中2021-2022高三上学期第三次验收考试语文试卷及答案
2021-11-30 10:45:34
哈三中2021-2022高三上学期第三次验收考试语文试卷及答案小编已经整理好了,哈尔滨第三中学的阶段性测试,针对每个阶段的复习总结,及时的为学生做好查漏补缺,需要核对答案的伙伴