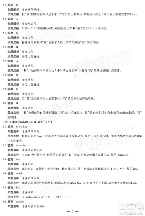
天一大联考2021-2022学年高二年级阶段性测试二英语答案小编已经收集整理好了,高二年级的阶段性测试,让学生在每个阶段都打号基础,也能为高三学习做好准备,需要核对答案的伙伴可以来答案圈查看!

本次考试的其他科目的答案小编也有收集整理,需要核对的伙伴可以在答案圈对应的年级搜索查看!








天一大联考2021-2022学年高二年级阶段性测试二理科数学试题及答案
2021-12-14 09:15:35
天一大联考2021-2022学年高二年级阶段性测试二理科数学试题及答案小编已经收集整理好了,高二年级的阶段性测试,让学生在每个阶段都打号基础,也能为高三学习做好准备,需要核对答
天一大联考2021-2022学年高二年级阶段性测试二文科数学试题及答案
2021-12-14 09:03:25
天一大联考2021-2022学年高二年级阶段性测试二文科数学试题及答案小编已经收集整理好了,高二年级的阶段性测试,让学生在每个阶段都打号基础,也能为高三学习做好准备,需要核对答
天一大联考2021-2022学年高二年级阶段性测试二语文试题及答案
2021-12-14 08:51:45
天一大联考2021-2022学年高二年级阶段性测试二语文试题及答案小编已经收集整理好了,高二年级的阶段性测试,让学生在每个阶段都打号基础,也能为高三学习做好准备,需要核对答案的
天一大联考2021-2022学年高三年级上学期期中考试英语答案
2021-11-18 08:24:33
天一大联考2021-2022学年高三年级上学期期中考试英语答案小编已经收集整理好了,增强学习的计划性。一定要对学习时间、学习内容有个统筹,一方面要紧跟并完成好学校、老师的安