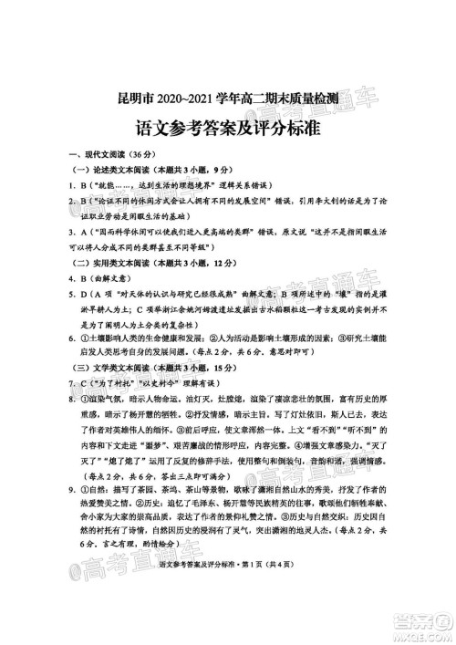
昆明市2020-2021学年高二期末质量检测语文试题及答案小编已经整理好了,以一场期末考试结束,高二的伙伴也要开始进入忙碌的高三备考了,想知道自己这一年学得怎么样么?考完的伙伴可以来答案圈核对答案哦

本次联考其他科目的答案小编也有整理在答案圈,大家需要核对参考的可以直接在对应的年级搜素查看












成都市2019级高中毕业班摸底测试语文试题及答案
2021-07-13 15:52:04
成都市2019级高中毕业班摸底测试语文试题及答案小编已经整理好了,新一届的小伙伴们已经开始进入高三备考中了,很多学校开始了高三第一次的摸底考试了,2022届成都零诊答案小编已
天津市滨海新区2020-2021学年第二学期期末质量检测高一语文试题及答案
2021-07-12 16:45:27
天津市滨海新区2020-2021学年第二学期期末质量检测高一语文试题及答案小编已经整理好了,考完完需要核对答案的伙伴可以来答案圈搜索查看!天津市滨海新区2020-2021学年第二学期
2021年北京西城区高一下期末考试语文试题及答案
2021-07-12 16:30:23
2021年北京西城区高一下期末考试语文试题及答案小编已经整理好了,考完完需要核对答案的伙伴可以来答案圈搜索查看!2021年北京西城区高一下期末考试语文试题及答案本次考试的其
2021年北京朝阳区高二下期末考试语文试题及答案
2021-07-12 15:52:30
2021年北京朝阳区高二下期末考试语文试题及答案小编已经整理好了,考完完需要核对答案的伙伴可以来答案圈搜索查看!2021年北京朝阳区高二下期末考试语文试题及答案本次考试的其