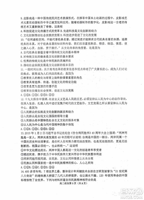
哈三中2018-2019学年度高二下学期第一学段考试文科综合试卷及答案小编已经收集整理好了,感兴趣的伙伴注意查看哦



























任何学校,任何方法都不能迅速提高成绩,学习是一个日积月累的过程,学习压力是每个学生都有的,只要不过渡紧张,学习压力是正常的。在学习中,出现成绩的波动也是正常的。如果学习有什么神奇药方,一旦使用,成绩神话般提高,那么,教育就不存在了。
今天晚上,遇到一个相对极端的案例,一个孩子今年高三,一直是班里前十名,但这次考试突然成为了班里倒数前几名。她的妈妈如同热锅上蚂蚁,到处找人咨询,孩子怎么会这样?我最为关心的是,孩子家里最近有没有什么事情,说是没有;又问有没有谈恋爱,说也没有。说明,这个学生压力达到承受不了。
作为父母首先要做的是,就是给孩子减压,而不是加压。 高三学习压力肯定比高二要大,有的学校一月一考,月月排名,搞得学生精神紧张,如果孩子得不到有效的疏导,会导致压力过大。 高考最为重要的就是心态,只要心态平稳,不出什么意外,正常发挥即可。所以,不管是平常考试还是高考,调整心态,日常压力疏导非常重要。
哈三中2018-2019学年度高二下学期第一学段考试理综试卷及答案
2019-05-15 05:26:38
哈三中2018-2019学年度高二下学期第一学段考试理综试卷及答案小编已经整理好了,需要核对参考的伙伴注意查看哦哈三中2018-2019学年度高二下学期第一学段考试理综试卷及答案高
2019年4月吉林金太阳联考高三文科综合试卷及答案
2019-04-25 10:00:40
2019年4月吉林金太阳联考高三文科综合试卷及答案小编已经收集整理好了,感兴趣的伙伴注意查看哦2019年4月吉林金太阳联考高三文科综合试卷及答案其他科目的答案小编也有整理收
玉溪一中高2019届高三第五次调研考试文科综合试卷及答案
2019-04-14 08:49:57
玉溪一中高2019届高三第五次调研考试文科综合试卷及答案小编已经收集整理整理好了,感兴趣的伙伴注意查看玉溪一中高2019届高三第五次调研考试文科综合试卷及答案其他科目的答
哈师大附中2018-2019学年度高三上期末考试文科综合试卷及答案
2019-01-03 16:50:32
哈师大附中2018-2019学年度高三上期末考试文科综合试卷及答案小编已经整理完成,小伙伴注意核对哦哈师大附中2018-2019学年度高三上期末考试文科综合试卷及答案其它科目小编也