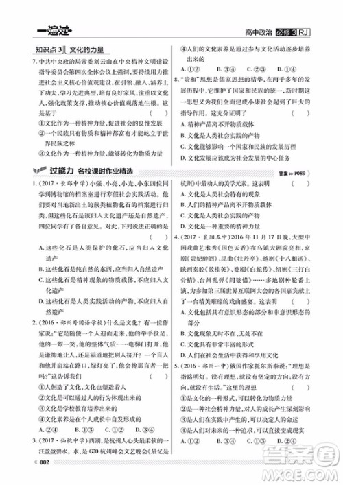
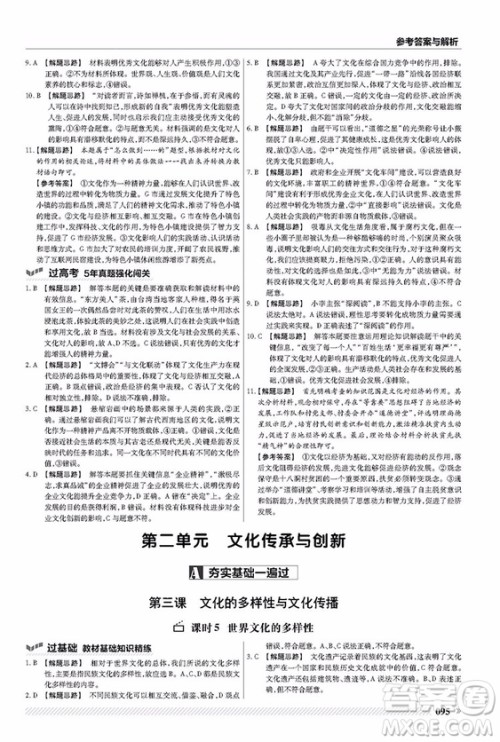
人教版的一遍过政治必修3的参考答案小编收集的是最新2019版本的,在做完训练之后可以来答案圈了解一下最新的参考答案!

ISBN9787565121494南京师范大学出版社出版的人教版一遍过高中政治必修3最新版是天星教育推出的,杜志建主编,南京师范大学出版社出版的,在做完训练之后可以根据题号和章节来查看一下。





第一步,审题,确定题目涉及的问题是教材中的哪部分内容(哪单元、哪课、哪个主题等);第二步,分析题目考核这一内容的哪个方面(是什么?为什么?怎么办?)。
“是什么”:一般包含主题的概念(或含义)、特点、表现(体现)等。
“为什么”:一般包括主题的原因、意义、作用、利弊等。(答题语言模式一般多为“有利于.....”)“怎么办”:主要指现实操作与运用,如怎么做、如何认识等。
第三步,答题时,每个要点(或观点)要注意分点答,不要象作文那样一大段,关键词、核心词不要遗漏或随意用其他词汇替代,否则,你写的答案总是和答案不一样,扣分在所难免。当然,要做好这点,平时的识记,必不可少。
2018北师大版一遍过高中数学选修2-2参考答案
2018-08-07 16:24:18
北师大版本的一遍过高中数学选修2-2的最新参考答案小编已经收集整理了,想要了解一下的可以来看看哦!2018北师大版一遍过高中数学选修2-2参考答案北师大版本的一遍过高中数学选
2019人教版一遍过高中历史选修1参考答案
2018-08-07 15:30:43
2019人教版一遍过高中历史选修1参考答案南京师范大学出版社出版,主编杜志建,这本一遍过高中历史选修1人教版的含金量还是很高的,知识点都划分的很详细,归纳和总结也做的很好,还搭
2019湘教版一遍过高中地理必修1参考答案
2018-08-07 15:13:56
一遍过高中地理必修1湘教版的答案小编收集整理了部分2019年版本的,感兴趣的可以来答案圈了解一下!2019湘教版一遍过高中地理必修1参考答案湘教版的教辅还是比较少见的,这次的天
2019人教版一遍过高中生物必修1参考答案
2018-08-07 14:46:54
一遍过高中生物必修1最新版的人教版的参考答案小编已经收集整理了一部分,想要了解一下的可以来答案圈看看哦!2019人教版一遍过高中生物必修1参考答案南京师范大学出版社出版的