首页小学初中高中专题
当前位置:首页 > 高中答案网 > 高中二年级答案

2022年湖北云学新高考联盟学校高二年级9月联考地理试卷及答案

时间:2022-09-20 14:00:10    作者:答案圈
标签:
高二考试答案

2022年湖北云学新高考联盟学校高二年级9月联考地理试卷及答案小编已经收集整理好了,湖北地区高二年级的九月份的月考,大家需要检验自己学习情况的伙伴可以来参考一下,练习完的伙伴可以来答案圈看看!MH7答案圈

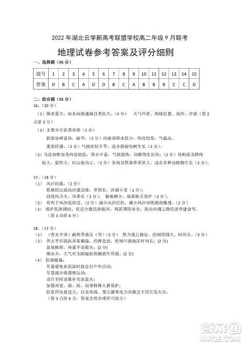
2022年湖北云学新高考联盟学校高二年级9月联考地理试卷及答案MH7答案圈

2022年湖北云学新高考联盟学校高二年级9月联考地理试卷及答案

本次考试的其他科目的答案小编也有收集整理,需要的伙伴可以在答案圈对应的年级搜索查看!MH7答案圈

2022年湖北云学新高考联盟学校高二年级9月联考地理试卷及答案MH7答案圈

2022年湖北云学新高考联盟学校高二年级9月联考地理试卷及答案MH7答案圈

2022年湖北云学新高考联盟学校高二年级9月联考地理试卷及答案MH7答案圈

2022年湖北云学新高考联盟学校高二年级9月联考地理试卷及答案MH7答案圈

2022年湖北云学新高考联盟学校高二年级9月联考地理试卷及答案MH7答案圈

2022年湖北云学新高考联盟学校高二年级9月联考地理试卷及答案MH7答案圈

2022年湖北云学新高考联盟学校高二年级9月联考地理试卷及答案MH7答案圈

查看更多答案
相关文章
专题推荐

2022小学长江作业本上册系列答案

2022阳光学业评价上册系列答案

2022资源与评价上册系列答案

2022初中全品学练考上册系列答案

2022阳光同学课时优化作业上册系列答案

相关专题
课后作业答案
数学
语文
英语
历史
地理
政治
物理
化学
生物
其他
网友留言
最新更新
2022学年第一学期浙江省精诚联盟10月联考高二年级地理学科试题及答案
高二考试答案
2022学年第一学期浙江省精诚联盟10月联考高二年级政治学科试题及答案
高二考试答案
2022学年第一学期浙江省精诚联盟10月联考高二年级语文学科试题及答案
高二考试答案
2022学年第一学期浙江省精诚联盟10月联考高二年级物理学科试题及答案
高二考试答案