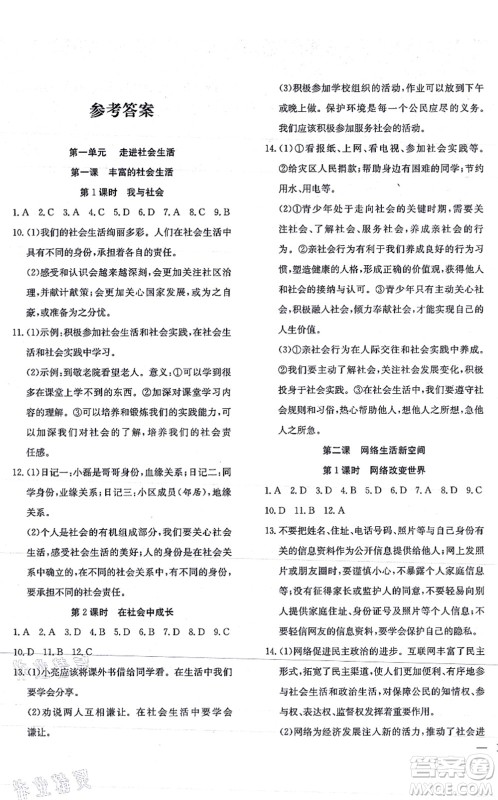
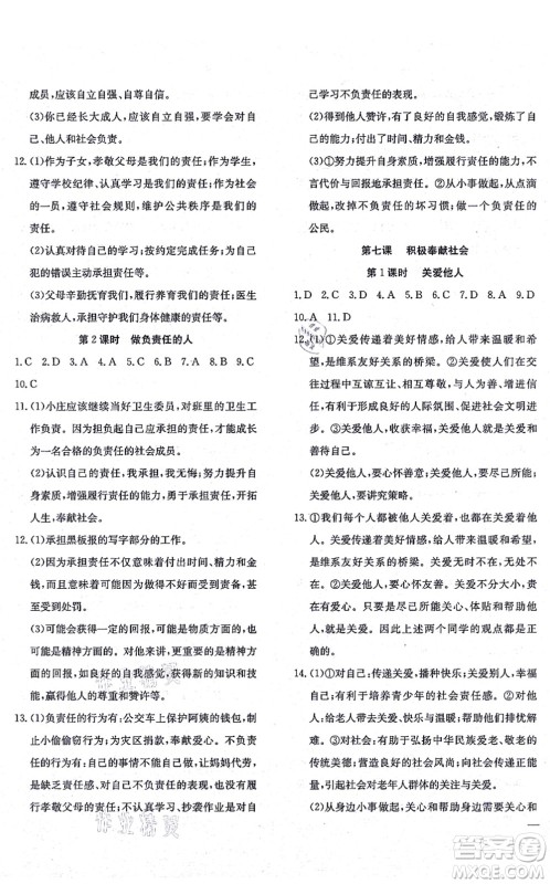
团结出版社2021体验型学案八年级道德与法治上册R人教版答案小编为大家整理好了,本书是由团结出版社出版发行,马舒曼主编的练习册,紧扣考纲同步教材,精讲知识要点,知识分布全,解析内容细,从知识的方法点、综合点、拓展点进行典例解读,拓展思维,开阔视野,需要核对答案的同学可以来看看哦!

答案如下,仅供参考



















团结出版社2021体验型学案八年级英语上册R人教版答案
2021-12-20 14:15:09
团结出版社2021体验型学案八年级英语上册R人教版答案小编为大家整理好了,本书是由团结出版社出版发行,马舒曼主编的练习册,内容紧跟课本教学,把知识点很好的糅合到实践训练中去,
团结出版社2021体验型学案八年级数学上册H沪科版答案
2021-12-20 13:58:20
团结出版社2021体验型学案八年级数学上册H沪科版答案小编为大家整理好了,本书是由团结出版社出版发行,马舒曼主编的练习册,内容呈现有效梯度,提炼重难点,便于学生通过综合性与创
团结出版社2021体验型学案八年级语文上册R人教版答案
2021-12-20 13:43:09
团结出版社2021体验型学案八年级语文上册R人教版答案小编为大家整理好了,本书是由团结出版社出版发行,马舒曼主编的练习册,重视基础巩固,着力综合运用,使同学们能掌握多种学习方
团结出版社2021体验型学案七年级历史上册R人教版答案
2021-12-20 13:28:50
团结出版社2021体验型学案七年级历史上册R人教版答案小编为大家整理好了,本书是由团结出版社出版发行,马舒曼主编的练习册,习题紧贴课堂教学,和教学紧密融为一体,采用新课标新理
体验型学案系列答案