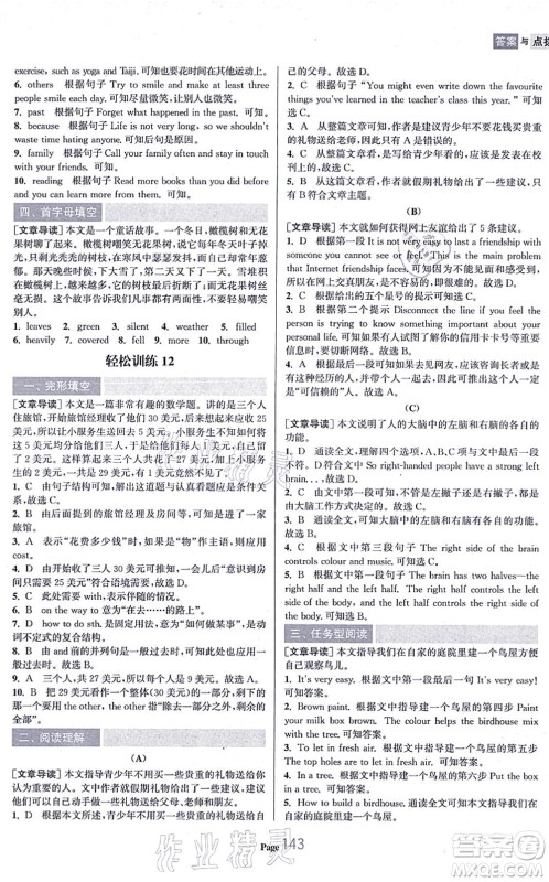
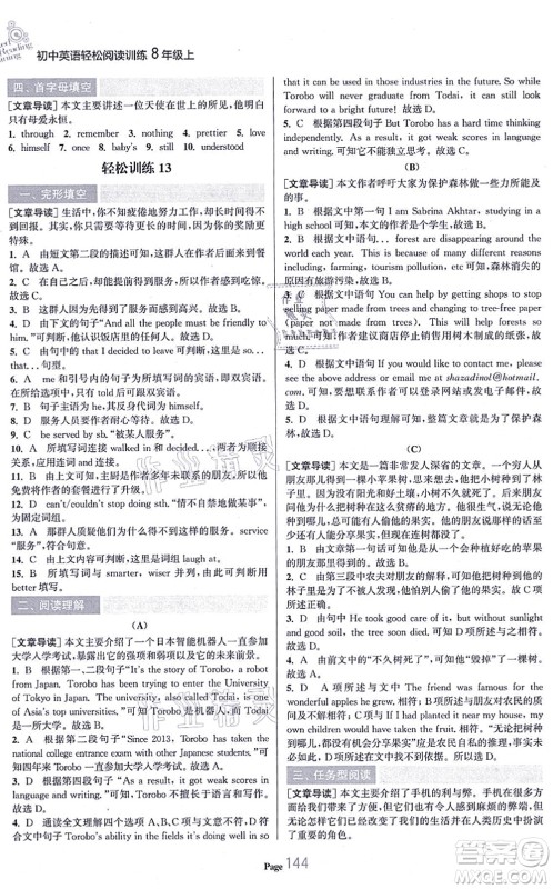
延边大学出版社2021轻松阅读训练八年级英语上册人教版答案为大家整理好了,本书是由延边大学出版社出版发行,朱月新主编的初中阅读专项练习册,强调与课本同步,知识点更细,边学边练,用于打基础及拔高,突破核心考点,全面提升综合阅读能力,做完可以来答案圈核对一下,及时纠正错误哦。

参考答案下图所示,需要其他年级的参考资料,也可以在答案圈搜索对应内容找到哦。































延边大学出版社2021轻松阅读训练八年级语文上册人教版答案
2021-12-08 08:32:43
延边大学出版社2021轻松阅读训练八年级语文上册人教版答案为大家整理好了,本书是由延边大学出版社出版发行,朱月新主编的初中阅读专项练习册,设题则紧扣选文内涵和年级特点,分层
延边大学出版社2021轻松阅读训练七年级英语上册人教版答案
2021-12-08 08:23:36
延边大学出版社2021轻松阅读训练七年级英语上册人教版答案为大家整理好了,本书是由延边大学出版社出版发行,朱月新主编的初中阅读专项练习册,打造高效阅读组合训练,包含完形填空
延边大学出版社2021轻松阅读训练七年级语文上册人教版答案
2021-12-08 08:15:37
延边大学出版社2021轻松阅读训练七年级语文上册人教版答案为大家整理好了,本书是由延边大学出版社出版发行,朱月新主编的初中阅读专项练习册,打通阅读与写作的内在联系,引导学生
大象出版社2021初中同步练习册八年级英语上册人教版答案
2021-11-24 15:13:50
大象出版社2021初中同步练习册八年级英语上册人教版答案为同学们整理好了,本书由大象出版社出版发行,适用于2021年秋季开学初二,使用人教版教材的师生,将知识点进行全面细致解读