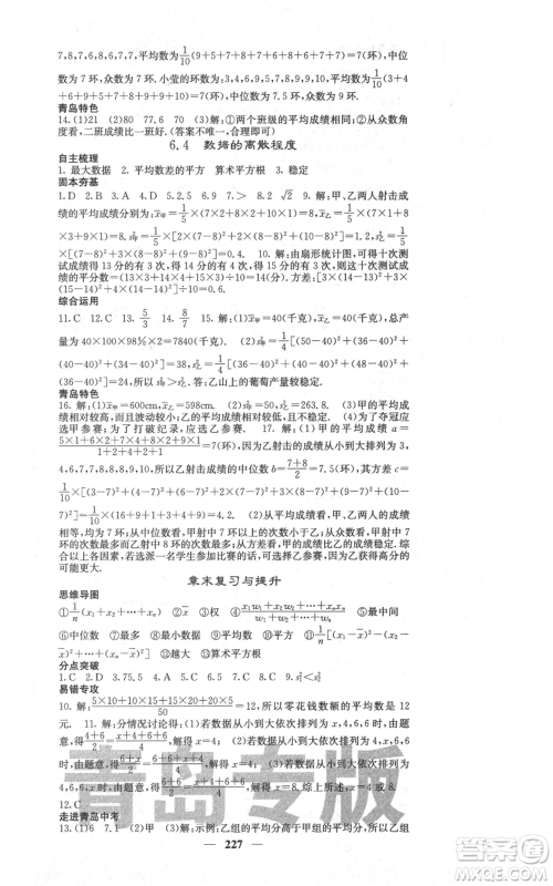
四川大学出版社2021名校课堂内外八年级上册数学北师大版青岛专版参考答案小编已经为各位同学收集整理好了,本书是由四川大学出版社出版设计,本书帮助同学们及时巩固所学知识,及时发现并解决学习中存在的问题,从而逐步提升学生成绩,喜欢本书的小伙伴,快来答案圈查阅参考一下哦!

答案如下,欢迎查阅!










































四川大学出版社2021名校课堂内外八年级上册数学人教版参考答案
2021-10-14 13:55:28
四川大学出版社2021名校课堂内外八年级上册数学人教版参考答案小编已经为各位同学收集整理好了,本书是由四川大学出版社出版设计,这本书贴合教材设计出版,帮助学生了解并熟悉掌
四川大学出版社2021名校课堂内外七年级上册英语人教版云南专版参考答案
2021-10-14 13:42:05
四川大学出版社2021名校课堂内外七年级上册英语人教版云南专版参考答案小编已经为各位同学收集整理好了,本书是由四川大学出版社出版设计,本书主要汇集了各年级学生所学到的各
四川大学出版社2021名校课堂内外七年级上册英语人教版安徽专版参考答案
2021-10-14 13:27:23
四川大学出版社2021名校课堂内外七年级上册英语人教版安徽专版参考答案小编已经为各位同学收集整理好了,本书是由四川大学出版社出版设计,本书题型种类多,题目新,题量大,训练针对
四川大学出版社2021名校课堂内外七年级上册英语人教版青岛专版参考答案
2021-10-14 11:31:43
四川大学出版社2021名校课堂内外七年级上册英语人教版青岛专版参考答案小编已经为各位同学收集整理好了,本书是由四川大学出版社出版设计,本书按照教材顺序,结合考纲要求,采用逐
2021名校课堂内外七八上册系列答案