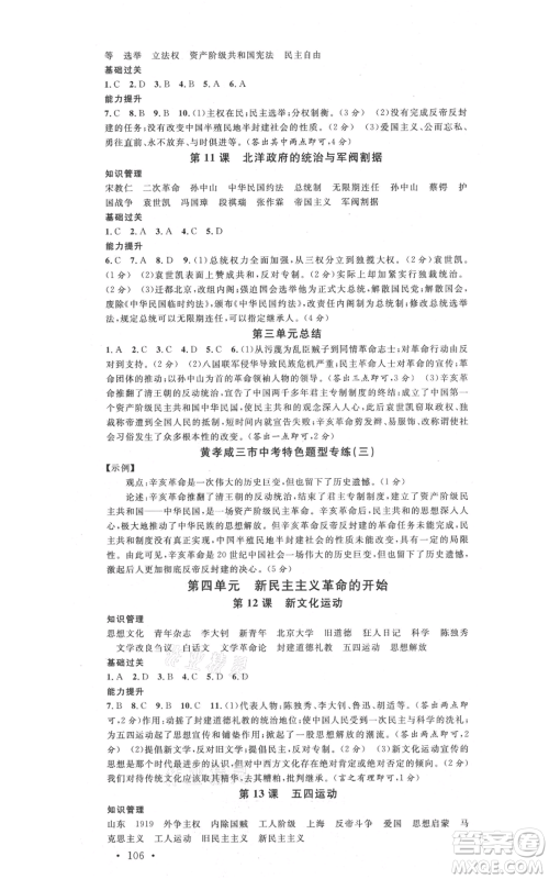
安徽师范大学出版社2021名校课堂八年级上册历史背记手册人教版黄冈孝感咸宁专版参考答案小编已经为各位同学收集整理好了,本书是由安徽师范大学出版社出版设计,本书根据初中生的特点,帮助学生克服学习过程中的恶习,养成高效学习的习惯,不断提升学习成绩。喜欢的同学,快来查阅参考吧!

答案如下,欢迎查阅!












广东经济出版社2021名校课堂八年级上册数学北师大版贵阳专版参考答案
2021-09-30 16:18:08
广东经济出版社2021名校课堂八年级上册数学北师大版贵阳专版参考答案小编已经为各位同学收集整理好了,本书是由广东经济出版社出版设计,本书贴合数学教科书进行编写,从内容讲解
安徽师范大学出版社2021名校课堂八年级上册道德与法治背记手册人教版河北专版参考答案
2021-09-30 15:53:33
安徽师范大学出版社2021名校课堂八年级上册道德与法治背记手册人教版河北专版参考答案小编已经为各位同学们收集整理好了,本书是由安徽师范大学出版社出版设计,这本书贴合教材
广东经济出版社2021名校课堂八年级上册历史人教版背记手册山西专版参考答案
2021-09-30 15:43:23
广东经济出版社2021名校课堂八年级上册历史人教版背记手册山西专版参考答案小编已经为各位同学收集整理好了,本书是由广东经济出版社出版设计,本书的其他科目我们正在进行逐步
吉林教育出版社2021名校课堂八年级上册语文人教版晨读手册宁夏专版参考答案
2021-09-30 15:32:13
吉林教育出版社2021名校课堂八年级上册语文人教版晨读手册宁夏专版参考答案小编已经为各位同学收集整理好了,本书是由吉林教育出版社出版设计,本书以新课标为依据,精选经典诗词
2021名校课堂八上系列答案