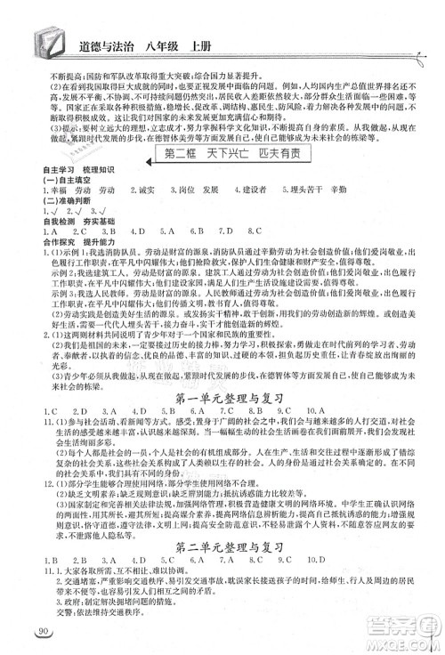
湖北教育出版社2021长江作业本同步练习册八年级道德与法治上册人教版答案为大家整理好了,本书由湖北教育出版社出版发行,同步课时训练,可以在课余时间检测当天学习的知识是否都掌握吸收,并对接下来要学习的知识进行预习,需要核对答案的同学可以来看看哦!

参考答案下图所示,请同学们仔细核对。












湖北教育出版社2021长江作业本同步练习册九年级化学上册人教版答案
2021-09-13 15:14:48
湖北教育出版社2021长江作业本同步练习册九年级化学上册人教版答案为大家整理好了,本书由湖北教育出版社出版发行,同步课时训练,紧跟课本教学,把知识点很好的糅合到实践训练中去
湖北教育出版社2021长江作业本同步练习册九年级英语上册人教版答案
2021-09-13 14:56:13
湖北教育出版社2021长江作业本同步练习册九年级英语上册人教版答案小编为同学们整理好了,本书由湖北教育出版社出版发行,同步课时训练,对知识点分单元和专项巩固,帮助学生夯实所
湖北教育出版社2021长江作业本同步练习册九年级数学上册人教版答案
2021-09-13 14:42:42
湖北教育出版社2021长江作业本同步练习册九年级数学上册人教版答案小编整理好了,本书由湖北教育出版社出版发行,同步课时训练,问题讲解透彻,一题多问,一题多解,培养发散思维和创新
湖北教育出版社2021长江作业本同步练习册九年级道德与法治上册人教版答案
2021-09-13 14:28:08
湖北教育出版社2021长江作业本同步练习册九年级道德与法治上册人教版答案小编整理好了,本书由湖北教育出版社出版发行,同步课时训练,完全与课堂同步,注重基础,梯度恰当,做完的小伙
2021长江作业本同步练习册上册系列答案