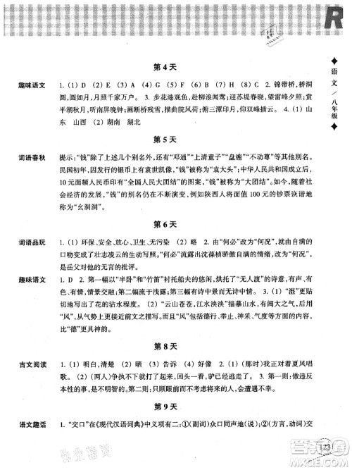
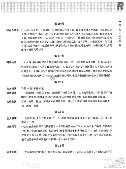
浙江教育出版社2021暑假作业本八年级语文英语人教版答案为大家整理好了,书中把八九年级的知识有机衔接起来,提炼上学期教材中的重难点知识,精选经典例题,剖析解题思路,培养学生对知识的运用、迁移能力,提高学生的综合素养,对这本书感兴趣的小伙伴们快来答案圈看看吧!

参考答案下图所示,请同学们仔细核对。











浙江教育出版社2021暑假作业本七年级历史与社会道德与法治人教版答案
2021-08-05 16:12:04
浙江教育出版社2021暑假作业本七年级历史与社会道德与法治人教版答案为大家整理好了,书中把七八年级的知识有机衔接起来,对上一学期所学知识点分单元和专项,进行系统性的复习巩
浙江教育出版社2021暑假作业本七年级科学ZH浙教版答案
2021-08-05 15:56:42
浙江教育出版社2021暑假作业本七年级科学ZH浙教版答案为大家整理好了,书中把七八年级的知识有机衔接起来,对上一学期所学知识点分单元和专项,进行系统性的复习巩固,帮助学生夯实
浙江教育出版社2021暑假作业本七年级数学ZH浙教版答案
2021-08-05 15:45:53
浙江教育出版社2021暑假作业本七年级数学ZH浙教版答案为大家整理好了,书中把七八年级的知识有机衔接起来,对上一学期所学知识点分单元和专项,进行系统性的复习巩固,帮助学生夯实
浙江教育出版社2021暑假作业本七年级语文英语W外研版答案
2021-08-05 15:31:09
浙江教育出版社2021暑假作业本七年级语文英语W外研版答案为大家整理好了,书中把七八年级的知识有机衔接起来,对上一学期所学知识点分单元和专项,进行系统性的复习巩固,帮助学生
浙江教育出版社暑假作业本系列答案