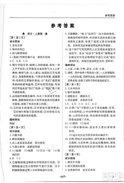
江西高校出版社2021暑假作业八年级全科合订本2答案为大家整理好了,书中把八九年级的知识有机衔接起来,遵循由易到难的原则,精心设计基础巩固题、思维拓展题,巧学精练,做完练习的小伙伴们快来答案圈看看自己做的怎么样吧!

以下就是八年级全科合订本2的参考答案了,欢迎大家来查阅。需要其他科目参考资料的小伙伴们,也可以在答案圈搜索找到哦。






















希望出版社2021暑假作业本天天练小学二年级数学苏教版参考答案
2021-07-26 16:26:38
希望出版社2021暑假作业本天天练小学二年级数学苏教版参考答案小编已经为各位小伙伴收集整理好了,这本书是由希望出版社出版设计,帮助学生能从不同的角度去思考问题、解决问题
文心出版社2021暑假作业天天练数学四年级人教版答案
2021-07-26 16:16:17
文心出版社2021暑假作业天天练数学四年级人教版答案小编已经整理好了,有一些暑假作业答案可能跟去年的答案一样,根据小编了解也是因为这些暑假作业都没有改版还是沿用去年的版
希望出版社2021暑假作业本天天练小学二年级语文部编版参考答案
2021-07-26 16:15:54
希望出版社2021暑假作业本天天练小学二年级语文部编版参考答案小编已经为各位小伙伴收集整理好了,这本书是由希望出版社出版设计,这本书按照教材顺序,结合考纲要求,采用逐级提升
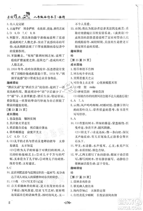
江西高校出版社2021暑假作业八年级全科合订本答案
2021-07-26 16:12:09
江西高校出版社2021暑假作业八年级全科合订本答案小编为大家整理好了,书中把八九年级的知识有机衔接起来,对上一学期所学知识点分单元和专项,进行系统性、条理性的复习巩固,帮助