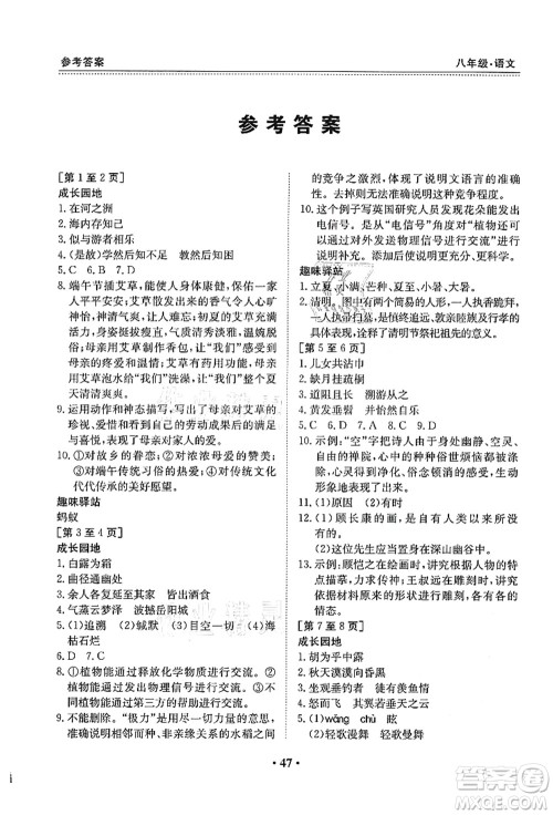
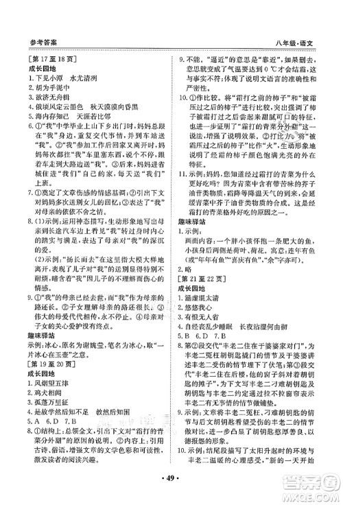
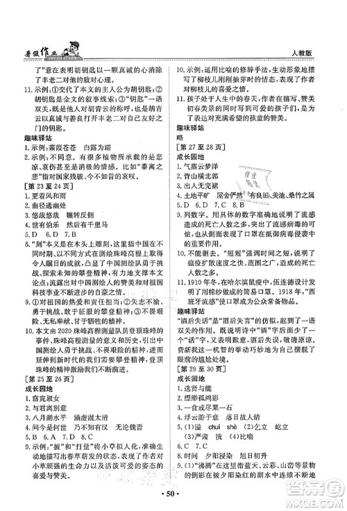
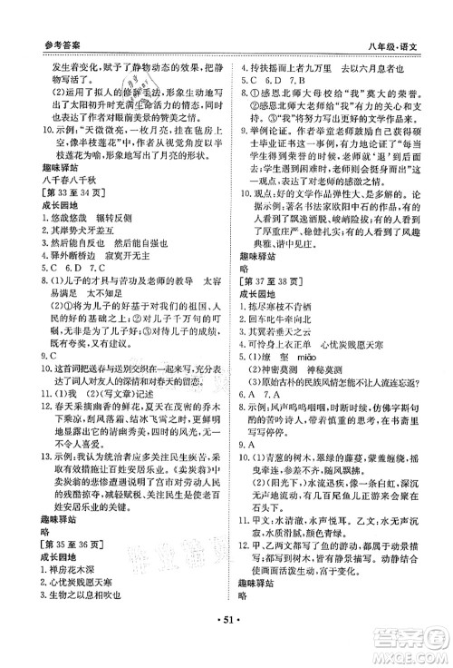
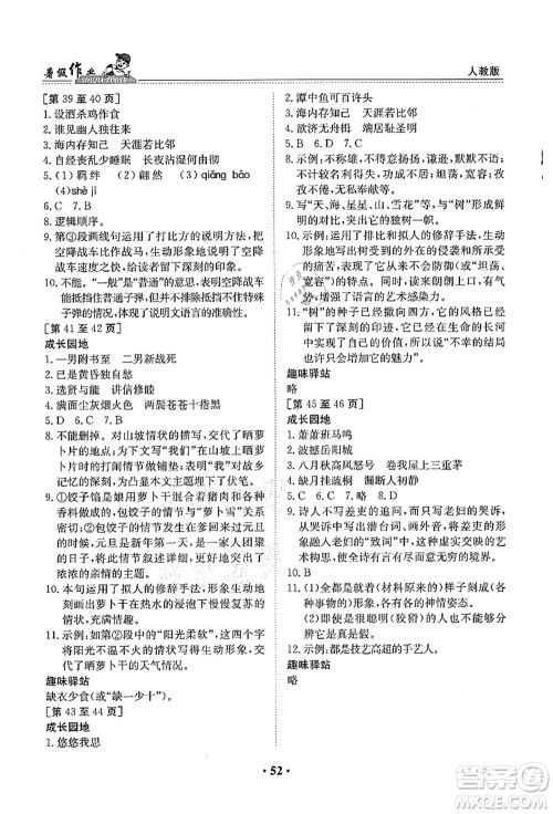
江西高校出版社2021暑假作业八年级语文人教版答案小编为大家整理好了,书中把八九年级的知识有机衔接起来,内容紧跟课本教学,把知识点很好的糅合到实践训练中去,能够提高学生自主学习的能力,对这本书感兴趣的小伙伴们可以在答案圈搜索查看哦。

参考答案下图所示,请同学们仔细核对。






文心出版社2021暑假作业天天练语文二年级人教版答案
2021-07-26 11:28:42
文心出版社2021暑假作业天天练语文二年级人教版答案小编已经整理好了,有一些暑假作业答案可能跟去年的答案一样,根据小编了解也是因为这些暑假作业都没有改版还是沿用去年的版
江西高校出版社2021暑假作业七年级英语人教版答案
2021-07-26 11:23:10
江西高校出版社2021暑假作业七年级英语人教版答案小编为大家整理好了,书中把七八年级的知识有机衔接起来,编写内容丰富,信息充足,知识分布全,对应教材的重点、难点、易错点,进行全
内蒙古教育出版社2021暑假作业七年级历史参考答案
2021-07-26 11:20:00
内蒙古教育出版社2021暑假作业七年级历史参考答案小编已经为各位小伙伴收集整理好了,这本书是由内蒙古教育出版社出版设计,这本书所设计的题型种类多,题目新,题量大,训练针对性强
文心出版社2021暑假作业天天练数学二年级苏教版答案
2021-07-26 11:13:15
文心出版社2021暑假作业天天练数学二年级苏教版答案小编已经整理好了,有一些暑假作业答案可能跟去年的答案一样,根据小编了解也是因为这些暑假作业都没有改版还是沿用去年的版