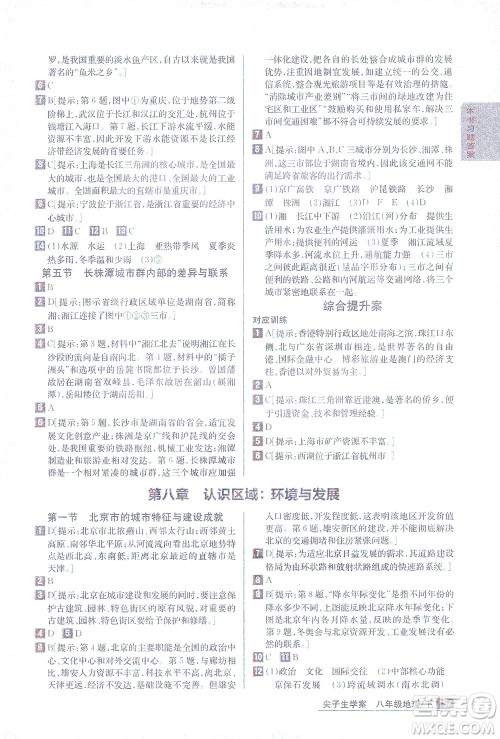
吉林人民出版社2021尖子生学案地理八年级下新课标湘教版答案小编已经整理好了,结合新课标教材编写,通过多方面的进行知识点的训练让学生更好的理解和运用所学知识点从而提高成绩,练习完的伙伴可以来答案圈核对答案哦

本书系列的其他年级和科目的答案小编也有整理在答案圈,大家需要核对参考的可以直接在对应的年级搜素查看



















吉林人民出版社2021尖子生学案九年级下册英语外研版参考答案
2021-07-02 14:19:34
吉林人民出版社2021尖子生学案九年级下册英语外研版参考答案小编已经为各位小伙伴收集整理好了,这本尖子生学案是由吉林人民出版社出版,全面帮助即将中考的学生巩固初中所学英
吉林人民出版社2021尖子生学案八年级下册数学苏科版参考答案
2021-07-02 14:08:47
吉林人民出版社2021尖子生学案八年级下册数学苏科版参考答案小编已经为大家收集整理好了,这本书是由吉林人民出版社出版设计,全面帮助学生复习数学课堂上所学的知识点,帮助学生
吉林人民出版社2021尖子生学案八年级下册英语外研版参考答案
2021-07-02 13:57:12
吉林人民出版社2021尖子生学案八年级下册英语外研版参考答案小编已经为大家收集整理好了,这本书是由吉林人民出版社所出版,全面提升学生英语各方面知识点的熟悉掌握情况,在课后
吉林人民出版社2021尖子生学案七年级下册英语外研版参考答案
2021-07-02 12:19:43
吉林人民出版社20201尖子生学案七年级下册英语外研版参考答案小编已经为大家收集整理好了,这本书是由吉林人民出版社出版设计,这本书结合教材设计,它帮助了学生巩固了课上所学
2021尖子生学案系列答案