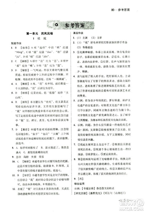
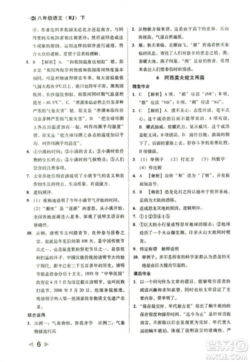
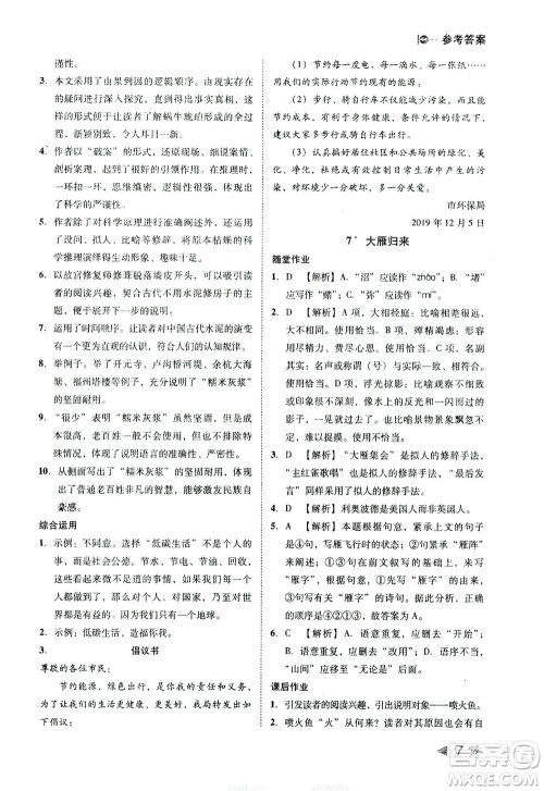
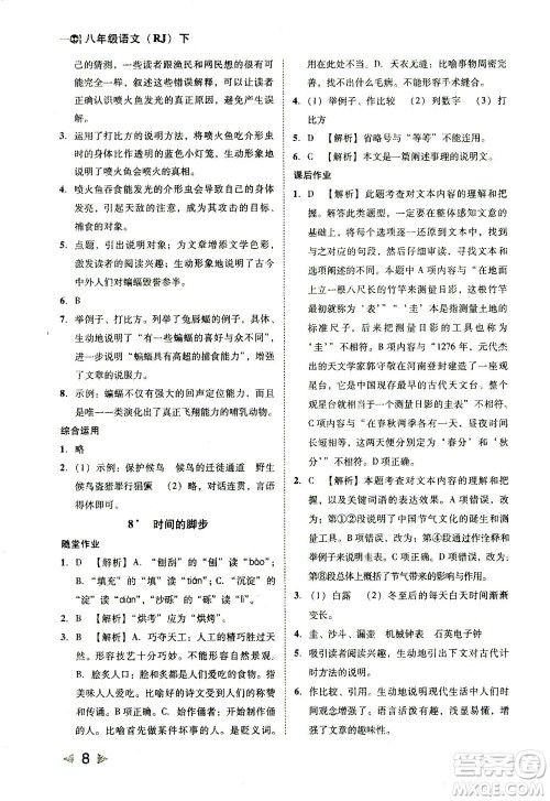
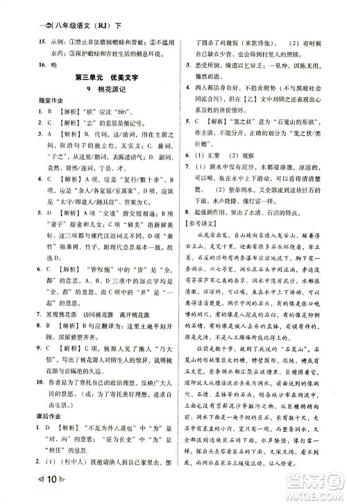
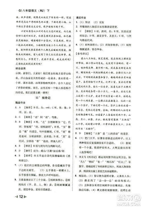
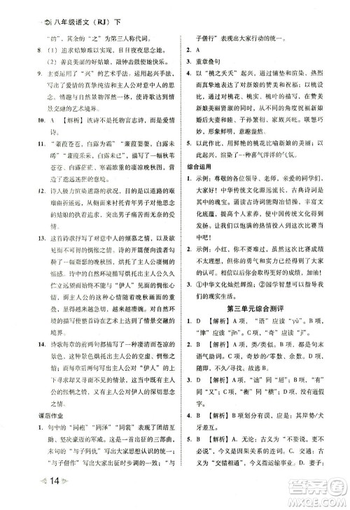
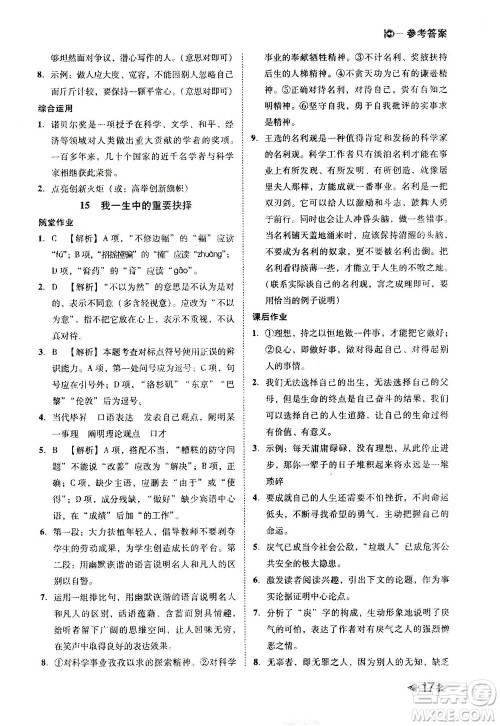
北方妇女儿童出版社2021胜券在握打好基础作业本八年级语文下册RJ部编版答案小编已经为同学们整理好了,这本书是由北方妇女儿童出版社出版发行,崔首诗主编的初中习题册,编写内容丰富,信息充足,知识分布全,使同学们能掌握多种学习方法,提高语文核心素养。对这本书感兴趣的小伙伴们快来答案圈看看吧!

胜券在握打好基础作业本系列其他年级和科目的参考答案小编也有整理,大家可以在答案圈对应的年级搜索查看。































吉林教育出版社2021胜券在握打好基础作业本七年级生物下册SJ苏教版答案
2021-07-06 10:26:33
吉林教育出版社2021胜券在握打好基础作业本七年级生物下册SJ苏教版答案小编已经为同学们整理好了,这本书是由吉林教育出版社出版发行,崔首诗主编的初中习题册,本书习题紧贴课堂
吉林教育出版社2021胜券在握打好基础作业本七年级生物下册RJ人教版答案
2021-07-06 10:13:52
吉林教育出版社2021胜券在握打好基础作业本七年级生物下册RJ人教版答案小编已经为同学们整理好了,这本书是由吉林教育出版社出版发行,崔首诗主编的初中习题册,书中对问题讲解得
北方妇女儿童出版社2021胜券在握打好基础作业本七年级地理下册RJ人教版答案
2021-07-06 09:58:51
北方妇女儿童出版社2021胜券在握打好基础作业本七年级地理下册RJ人教版答案小编已经为同学们整理好了,这本书是由北方妇女儿童出版社出版发行,崔首诗主编的初中习题册,书中内容
北方妇女儿童出版社2021胜券在握打好基础作业本七年级历史下册RJ部编版答案
2021-07-06 09:45:33
北方妇女儿童出版社2021胜券在握打好基础作业本七年级历史下册RJ部编版答案小编已经为同学们整理好了,这本书是由北方妇女儿童出版社出版发行,崔首诗主编的初中习题册,书中习题
2021胜券在握打好基础作业本系列答案