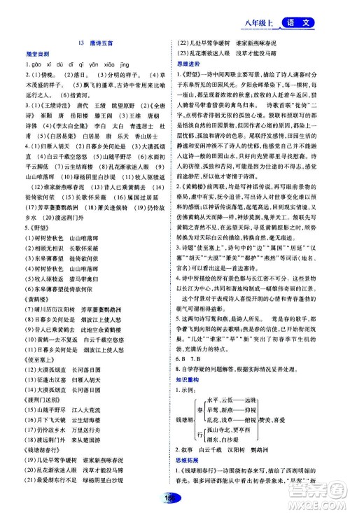
黑龙江教育出版社2020年资源与评价语文八年级上册人教版参考答案小编已经整理好了,需要核对答案的伙伴可以来看看

本书的其年级和他科目的答案小编也有整理,需要核对参考的伙伴直接在答案圈对应的年级搜索即可查看
























黑龙江教育出版社2020年资源与评价英语七年级上册人教版参考答案
2020-09-16 11:43:35
黑龙江教育出版社2020年资源与评价英语七年级上册人教版参考答案小编已经整理好发布在答案圈了,感兴趣的来看看吧!黑龙江教育出版社2020年资源与评价英语七年级上册人教版参考
黑龙江教育出版社2020年资源与评价数学八年级上册人教版参考答案
2020-09-11 13:54:52
黑龙江教育出版社2020年资源与评价数学八年级上册人教版参考答案小编已经收集整理好了,需要核对参考的伙伴注意查看哦!黑龙江教育出版社2020年资源与评价数学八年级上册人教
2020年资源与评价全程总复习数学综合试卷答案
2020-05-25 11:03:34
小编这次收集整理的是资源与评价全程总复习数学综合试卷的答案,使用这本练习册的可以来检查一下,做完了之后可以来检查一下,看看自己做的对不对,不要直接照抄答案哦!2020年资源与
2020年资源与评价全程总复习化学仿真试卷答案
2020-05-25 10:48:52
资源与评价全程总复习化学仿真试卷的答案小编已经收集整理好了,做完了之后可以来检查一下,看看自己做的对不对,不要直接照抄答案哦!2020年资源与评价全程总复习化学仿真试卷答案