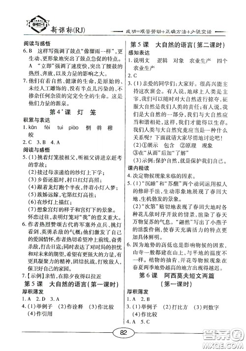
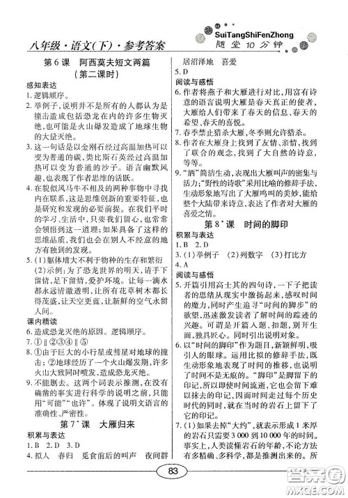
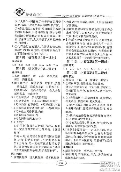
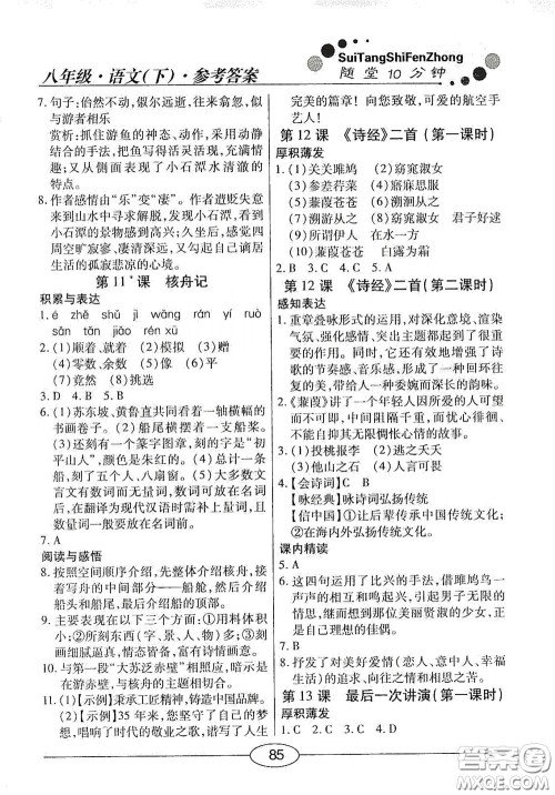
新编随堂10分钟系列的小编这次收集整理的是八年级语文下册人教版的答案,使用这本教辅的可以来检查一下,看看自己做的对不对,不要直接照抄哦,其他学科的和其他年级的直接站内搜书名吧!

八年级语文下册人教版答案如下,仅供参考!











阳光出版社2020新编随堂10分钟八年级地理下册人教版答案
2020-04-11 09:21:47
阳光出版社出版的新编随堂10分钟系列的八年级地理下册人教版的答案小编已经收集整理好了,做完了的可以来检查一下,看看自己做的对不对,不要直接照抄答案哦!阳光出版社2020新编随
阳光出版社2020新编随堂10分钟八年级历史下册人教版答案
2020-04-11 09:18:27
小编这次收集整理的是新编随堂10分钟八年级历史下册人教版的答案,使用这本练习册的可以做完了题目之后来检查一下,看看自己做的对不对,不要直接照抄哦!阳光出版社2020新编随堂10
阳光出版社2020新编随堂10分钟八年级道德与法治下册人教版答案
2020-04-11 08:57:46
新编随堂10分钟八年级道德与法治下册人教版的答案小编收集整理如下,仅供参考不要直接照抄哦,其他学科的和其他年级的直接站内搜书名就行了,还是非常方便的,收集的也比较全面!阳光
阳光出版社2020新编随堂10分钟八年级英语下册人教版答案
2020-04-11 08:29:48
小编这次收集整理的是新编随堂10分钟系列的八年级英语下册人教版的答案,做完了再来查看啊,不要直接照抄,其他学科的和其他年级的也有哦!阳光出版社2020新编随堂10分钟八年级英语