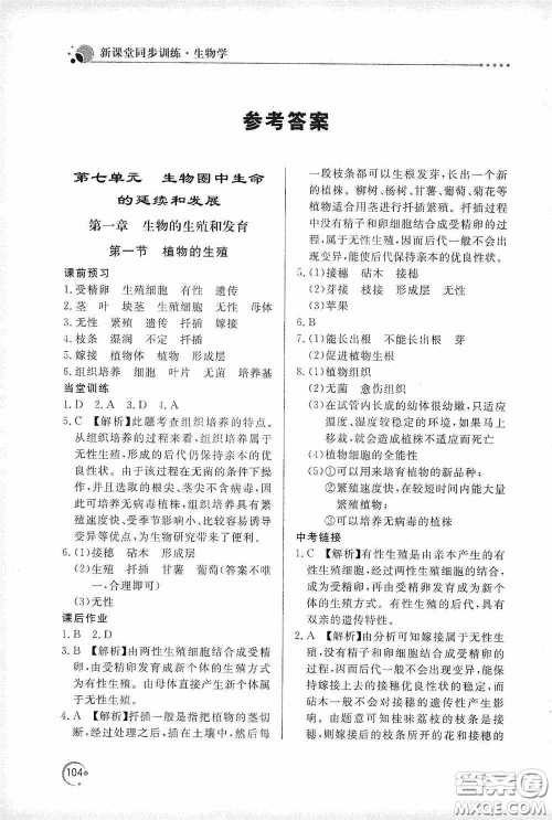
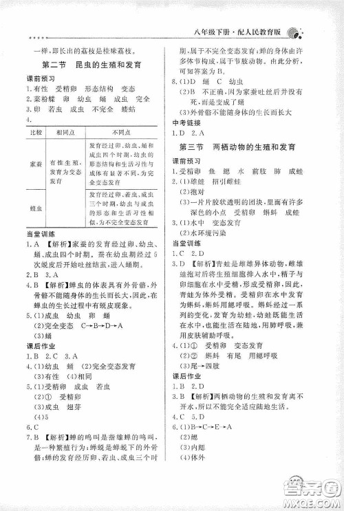
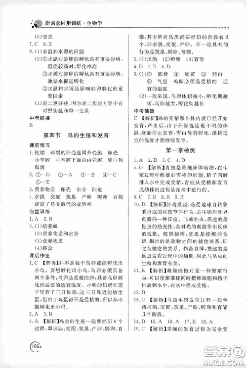
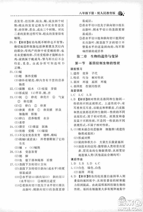
小编这次收集整理的是新课堂同步训练系列的八年级生物学下册人教版的答案,做完了之后可以来看看,这个系列的还是蛮多的,想要看其他学科的也可以在站内直接搜书名查找,非常方便!

八年级生物学下册人教版答案如下,仅供参考哦!





















北京教育出版社2020新课堂同步训练八年级地理下册人民教育版答案
2020-04-08 17:48:30
北京教育出版社出版的新课堂同步训练系列小编这次收集整理的是八年级地理下册人民教育版的答案,使用这本教辅的可以来检查一下哦,看看自己做的对不对!北京教育出版社2020新课堂
北京教育出版社2020新课堂同步训练七年级生物学下册人民教育版答案
2020-04-08 17:30:26
小编这次收集整理的是2020新课堂同步训练七年级生物学下册人民教育版的答案,做这本教辅的可以来检查一下自己做的对不对,注意查看章节和目录哦,还有版本也要对的上!北京教育出版
北京教育出版社2020新课堂同步训练七年级语文下册人民教育版答案
2020-04-08 17:18:00
小编这次收集整理的是七年级语文下册人民教育版的新课堂同步训练答案,做这本教辅的可以在做完了题目之后来检查核对一下,看看自己做对了么?其他学科的和其他年级直接站内搜书名
北京教育出版社2020新课堂同步训练七年级中国历史下册人教版答案
2020-04-08 17:14:40
北京教育出版社出版的新课堂同步训练系列的小编这次收集整理的是七年级中国历史下册人民教育版的答案,使用这本教辅的可以来看看,检查一下自己做的对不对!北京教育出版社2020新