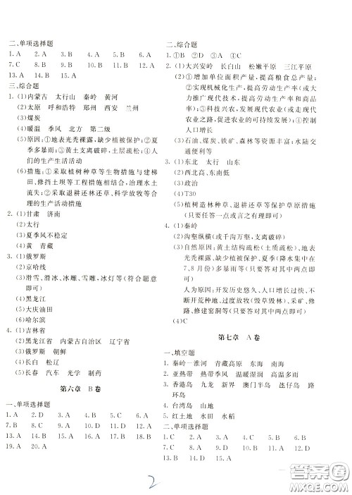
2020年新课堂AB卷单元测地理八年级下册人民教育版参考答案小编整理在答案圈了,练习完得伙伴记得来核对一下看看自己对每天学习得知识掌握的怎么样

本书系列的其他年级和科目的答案小编也有整理在答案圈,大家需要核对参考的可以直接在对应的年级搜素查看








2020年新课堂AB卷单元测中国历史八年级下册参考答案
2020-03-27 10:46:46
2020年新课堂AB卷单元测中国历史八年级下册参考答案小编整理在答案圈了,练习完得伙伴记得来核对一下看看自己对每天学习得知识掌握的怎么样2020年新课堂AB卷单元测中国历史八
2020年新课堂AB卷单元测道德与法治八年级下册参考答案
2020-03-27 10:35:44
2020年新课堂AB卷单元测道德与法治八年级下册参考答案小编整理在答案圈了,练习完得伙伴记得来核对一下看看自己对每天学习得知识掌握的怎么样2020年新课堂AB卷单元测道德与法
2020年新课堂AB卷单元测物理八年级下册教育科学版参考答案
2020-03-27 10:25:02
2020年新课堂AB卷单元测物理八年级下册教育科学版参考答案小编整理在答案圈了,练习完得伙伴记得来核对一下看看自己对每天学习得知识掌握的怎么样2020年新课堂AB卷单元测物理
2020年新课堂AB卷单元测地理八年级下册湖南教育版参考答案
2020-03-27 10:13:01
2020年新课堂AB卷单元测地理八年级下册湖南教育版参考答案小编整理在答案圈了,练习完得伙伴记得来核对一下看看自己对每天学习得知识掌握的怎么样2020年新课堂AB卷单元测地理
2020新课堂AB卷单元测试初中系列答案