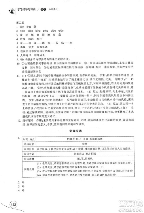
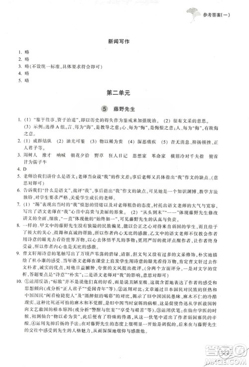
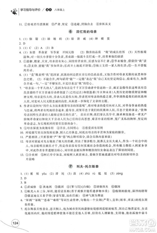
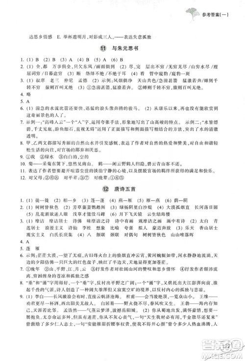
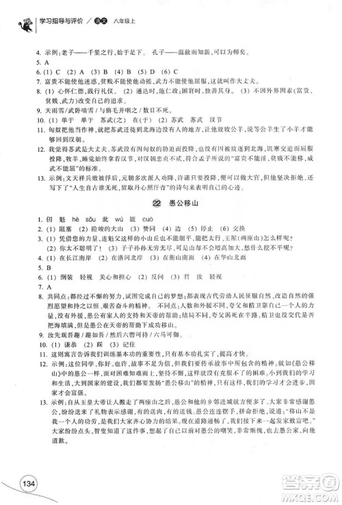
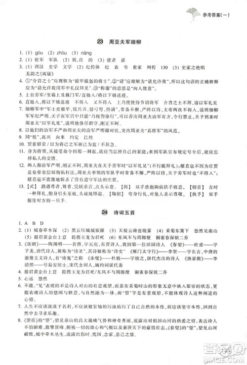
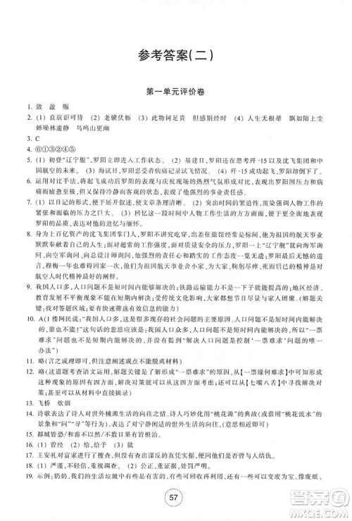
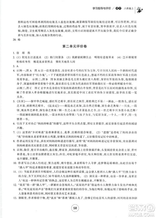
小编这次收集整理的是浙江教育出版社出版的学习指导与评价八年级语文上册的全部答案,做完了的可以来答案圈了解一下哦!

答案如下,仅供参考!
























浙江教育出版社2019学习指导与评价单元指导7年级数学上册答案
2019-09-05 17:03:48
浙江教育出版社推出的学习指导与评价单元指导7年级数学上册很多学校都在用,小编这次收集整理的是最新版的答案,使用这套教辅的可以来看看哦!浙江教育出版社2019学习指导与评价
浙江教育出版社2019学习指导与评价同步集训七年级数学上册答案
2019-09-05 16:53:23
小编收集整理的是2019学习指导与评价同步集训七年级数学上册的答案,这套还是比较基础的,例题也很典型,做完可以来答案圈看看答案,核对一下自己做的对不对!浙江教育出版社2019学习
浙江教育出版社2019学习指导与评价单元指导八年级数学上册答案
2019-09-05 16:44:30
小编这次收集整理的是浙江教育出版社2019学习指导与评价单元指导八年级数学上册的答案,在做完之后可以来答案圈了解一下哦!浙江教育出版社2019学习指导与评价单元指导八年级数
浙江教育出版社2019学习指导与评价同步集训八年级数学上册答案
2019-09-05 16:21:15
小编这次收集整理的是2019学习指导与评价同步集训八年级数学上册的答案,是浙江教育出版社出版发行的,感兴趣的可以来看看哦!浙江教育出版社2019学习指导与评价同步集训八年级数
浙江教育出版社系列答案