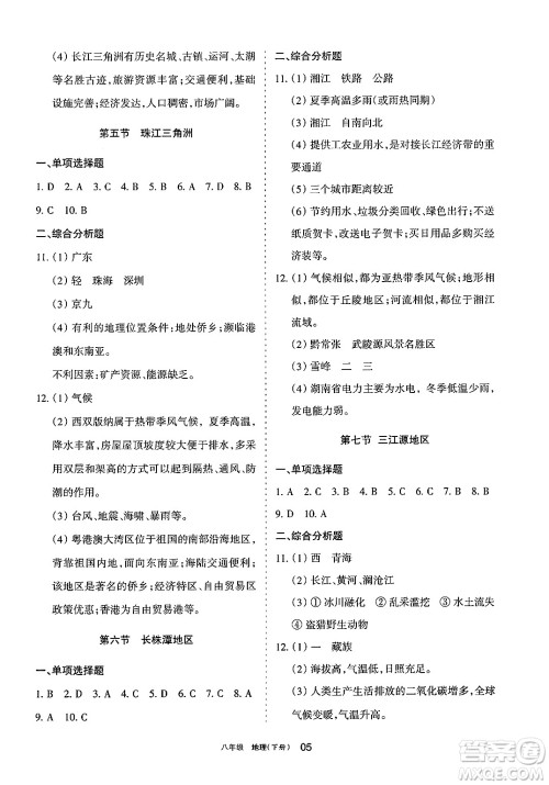
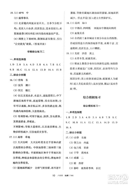
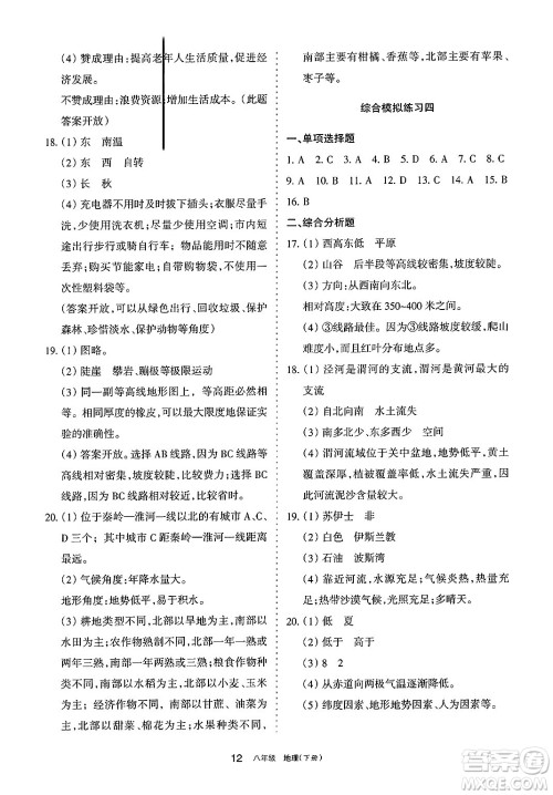
地理虽常被视为副科,但其成绩在即将到来的中考中却占据着不容忽视的一席之地,对同学们的总体成绩和升学前景有着直接且重要的影响,今天小编为同学们整理了宁夏人民教育出版社2025年春学习之友八年级地理下册人教版答案,练习完的同学们可以来答案圈核对一下答案。

答案如下,仅供参考:












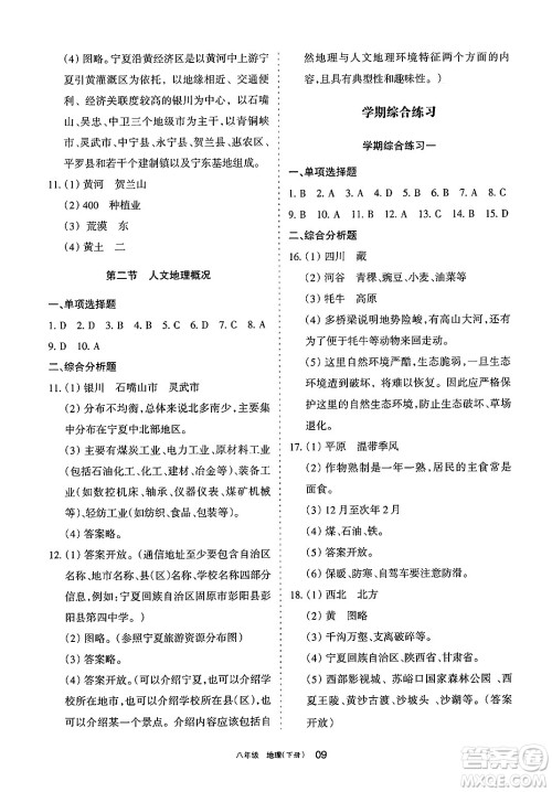
甘肃文化出版社2025年春配套综合练习八年级地理下册人教版答案
2025-04-28 13:53:47
今天小编为同学们整理了甘肃文化出版社2025年春配套综合练习八年级地理下册人教版答案,通过这一练习,学生们不仅能够更为深刻地理解并牢固记忆各个知识点,还能够在解题过程中主
宁夏人民教育出版社2025年春学习之友三年级语文下册通用版答案
2025-04-28 09:10:12
今天小编为同学们整理了宁夏人民教育出版社2025年春学习之友三年级语文下册通用版答案,通过详尽的讲解和针对性的专题训练,旨在全方位提高大家的综合学习能力,最终达到对知识的
宁夏人民教育出版社2025年春学习之友三年级数学下册人教版答案
2025-04-28 09:04:31
今天小编为同学们整理了宁夏人民教育出版社2025年春学习之友三年级数学下册人教版答案,通过多做练习、了解不同题型、查缺补漏,同学们可以不断提升自己的数学素养与能力,在数学
宁夏人民教育出版社2025年春学习之友三年级英语下册外研版三起点答案
2025-04-28 09:00:02
今天小编为同学们整理了宁夏人民教育出版社2025年春学习之友三年级英语下册外研版三起点答案,通过训练同学们不仅能够精准掌握语法规则,更能在实际应用中得心应手,从而有效提升