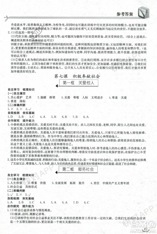
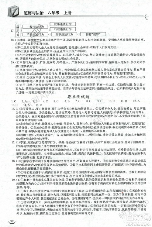
今天小编为同学们整理了湖北教育出版社2023年秋长江作业本同步练习册八年级道德与法治上册人教版答案,本练习立足教材知识,帮助同学们更好的巩固所学的知识,提升成绩,练习完的同学可以来答案圈核对一下答案。

本书的ISBN为9787535144676,答案如下:












湖北教育出版社2023年秋长江作业本同步练习册七年级道德与法治上册人教版答案
2023-09-12 11:25:05
七年级的道德与法治难度还不大,同学们可以通过练习来吃透重难点知识,今天小编为同学们整理了湖北教育出版社2023年秋长江作业本同步练习册七年级道德与法治上册人教版答案,练习
湖北教育出版社2023年秋长江作业本同步练习册八年级生物学上册人教版答案
2023-09-12 11:05:19
今天小编为同学们整理了湖北教育出版社2023年秋长江作业本同步练习册八年级生物学上册人教版答案,本练习根据所学的知识进行编写,帮助同学们更好的掌握所学的知识点,练习完的同
湖北教育出版社2023年秋长江作业本同步练习册七年级生物学上册人教版答案
2023-09-12 10:50:23
生物这门学科虽然是副科,但关系到同学们的中考升学,同学们还是要重视起来,今天小编为同学们整理了湖北教育出版社2023年秋长江作业本同步练习册七年级生物学上册人教版答案,练习
湖北教育出版社2023年秋长江作业本同步练习册九年级化学上册人教版答案
2023-09-12 10:35:01
进入九年级,同学们新增加了化学这门学科,这门学科想要同学们多花时间,今天小编为同学们整理了湖北教育出版社2023年秋长江作业本同步练习册九年级化学上册人教版答案,练习完的同