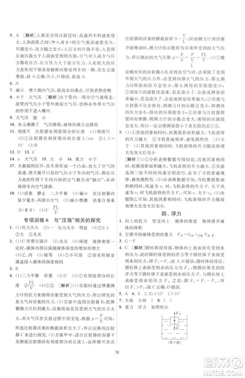
同学们刚接触物理这门学科,会觉得很新奇,同学们可以从现在开始培养这门学科的兴趣,提高物理成绩。今天小编分享的是江苏人民出版社2023春季1课3练单元达标测试八年级下册物理苏科版参考答案,感兴趣的同学可以来答案圈看看哦!

答案如下:




























江苏人民出版社2023春季1课3练单元达标测试九年级下册语文人教版参考答案
2023-03-17 14:31:44
九年级同学们压力很大,时间也很紧张,想要提高各科成绩同学们可以多做练习,巩固基础的同时可以拓展知识。今天小编分享的是江苏人民出版社2023春季1课3练单元达标测试九年级下册
江苏人民出版社2023春季1课3练单元达标测试八年级下册语文人教版参考答案
2023-03-17 14:00:27
进入八年级,同学们逐渐意识到语文这门学科的重要性,也认识的这门学科的难度,同学们可以通过练习提高语文成绩。今天分享的是江苏人民出版社2023春季1课3练单元达标测试八年级下
江苏人民出版社2023春季1课3练单元达标测试六年级下册英语译林版参考答案
2023-03-17 13:43:11
六年级英语难度有所增加,但同学们一定要重视这门学科,把英语学好,为初中打下基础。今天小编为同学们整理了江苏人民出版社2023春季1课3练单元达标测试六年级下册英语译林版参考
江苏人民出版社2023春季1课3练单元达标测试三年级下册数学人教版参考答案
2023-03-17 13:28:56
三年级数学难度其实不是很大,同学们可以通过测试来检测课堂知识掌握程度,并进行查缺补漏。今天小编分享的是江苏人民出版社2023春季1课3练单元达标测试三年级下册数学人教版参