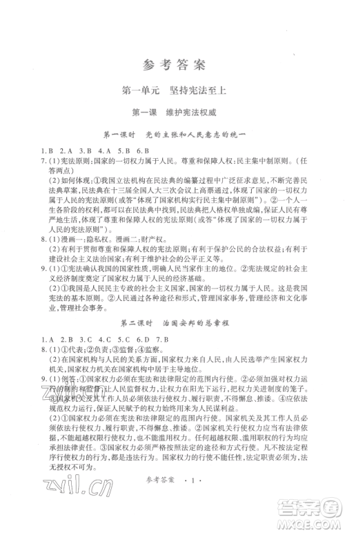
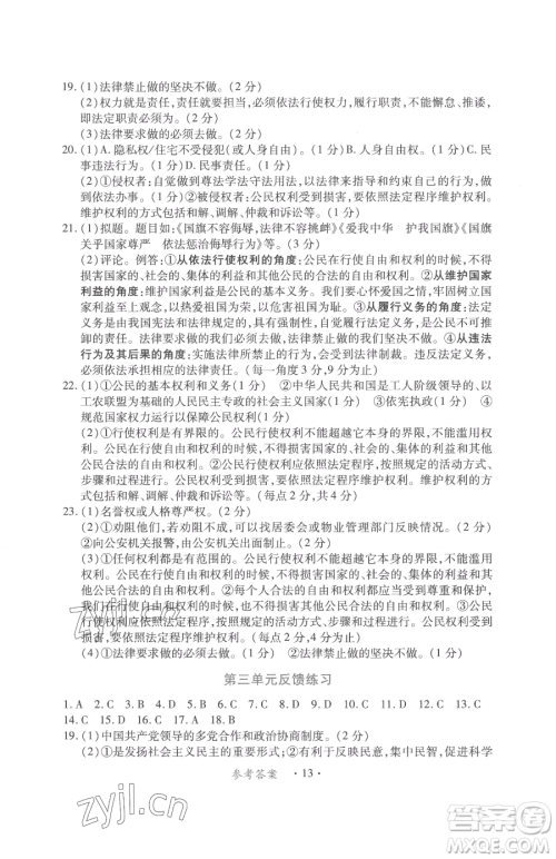
今天小编为同学们整理了江西人民出版社2023一课一练创新练习八年级下册道德与法治人教版参考答案,本练习帮助同学们巩固每日所学知识,巩固知识的同时检测所学知识的掌握程度。感兴趣的同学快来答案圈看看吧!

答案如下,仅供参考:
















江西人民出版社2023一课一练创新练习七年级下册语文人教版参考答案
2023-03-16 10:32:49
进入初中,同学们要端正好学习态度,课上认真听讲,认真学好每一门学科,今天小编为同学们整理了江西人民出版社2023一课一练创新练习七年级下册语文人教版参考答案,练习完的同学可以
江西人民出版社2023一课一练创新练习八年级下册语文人教版参考答案
2023-03-16 10:28:33
进入八年级,同学们逐渐意识到语文这门学科的重要性,同学们要把课上所学知识吃透,课下通过练习巩固训练。今天分享的是江西人民出版社2023一课一练创新练习八年级下册语文人教版
江西人民出版社2023一课一练创新练习八年级下册历史人教版参考答案
2023-03-16 10:16:07
历史这门学科虽然是副科,但却影响着同学们的中考总成绩,同学们不要轻视,多做练习提高成绩。今天小编分享的是江西人民出版社2023一课一练创新练习八年级下册历史人教版参考答案
江西人民出版社2023一课一练创新练习九年级下册语文人教版参考答案
2023-03-16 10:09:11
九年级同学们学习很紧张,压力也会很大,同学们想要提高成绩可以通过做练习的方式,查缺补漏。今天小编为同学们整理了江西人民出版社2023一课一练创新练习九年级下册语文人教版参