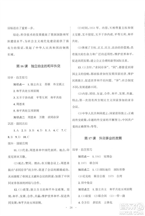
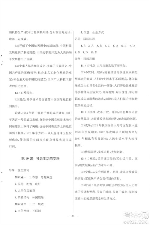
据悉,北京师范大学出版社2023初中同步测控优化设计课堂精练八年级中国历史下册人教版福建专版参考答案出炉了,小编整理了相关内容,感兴趣的可以自行查阅。这份答案内容详尽,希望能帮助你们提升历史成绩。

答案如下:
















人民教育出版社2023初中同步测控优化设计八年级中国历史下册人教版福建专版参考答案
2023-03-02 08:48:27
今天整理了人民教育出版社2023初中同步测控优化设计八年级中国历史下册人教版福建专版参考答案,感兴趣的可以看过来。其实,初二年级的学习压力不小,不管是主科还是副科,大家都要
北京师范大学出版社2023初中同步测控优化设计课堂精练七年级中国历史下册北师大版福建专版
2023-03-01 11:44:21
小编整理了北京师范大学出版社2023初中同步测控优化设计课堂精练七年级中国历史下册北师大版福建专版,欢迎大家查阅。其实,初一年级的历史科目难度不算大,我们只要上课认真听,课
北京师范大学出版社2022秋初中同步测控优化设计课堂精练中国历史八年级上册福建专版答案
2022-09-26 15:05:17
北京师范大学出版社2022秋初中同步测控优化设计课堂精练中国历史八年级上册福建专版答案小编已经收集整理好了,志鸿优化系列丛书,同步课堂学习从基础到拓展巩固逐步深入强化学
北京师范大学出版社2022初中同步测控优化设计课堂精练七年级中国历史下册人教版福建专版参考答案
2022-02-28 16:13:53
北京师范大学出版社2022初中同步测控优化设计课堂精练七年级中国历史下册人教版福建专版参考答案小编已经为大家收集整理好了,本书是由北京师范大学出版社出版设计,本书帮助学