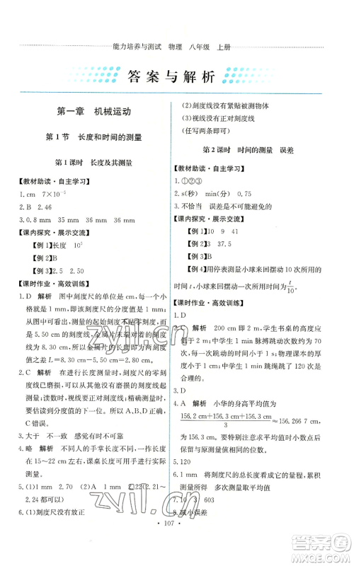
人民教育出版社2022能力培养与测试八年级上册物理人教版参考答案小编已经为大家收集整理好了,本书是人民教育出版社出版设计,这本书贴合教材设计出版,帮助学生了解并熟悉掌握课上所学新知识,同时也培养了学生对物理的兴趣,如果你喜欢这本书,你可以做做这本书的练习题,做完之后到答案圈查阅参考答案,相信会给你提供一定帮助的!

答案如下:
































明天出版社2022初中同步练习册自主测试卷八年级上册物理人教版参考答案
2022-12-06 16:07:38
明天出版社2022初中同步练习册自主测试卷八年级上册物理人教版参考答案小编已经为大家收集整理好了,本书是明天出版社出版设计,本书便于学生形成系统化的知识体系,及迅速提高自
青岛出版社2022新课堂学习与探究八年级上册物理人教版参考答案
2022-12-01 10:18:48
青岛出版社2022新课堂学习与探究八年级上册物理人教版参考答案小编已经为大家收集整理好了,本书是青岛出版社出版设计,本书主要汇集了各年级学生所学到的各种课外知识点,结合学
长江少年儿童出版社2022优质课堂导学案B自主作业八年级上册物理人教版参考答案
2022-11-29 10:44:37
长江少年儿童出版社2022优质课堂导学案B自主作业八年级上册物理人教版参考答案小编已经为大家收集整理好了,本书是长江少年儿童出版社出版设计,本书根据初中生的特点,帮助学生
四川教育出版社2022新课程实践与探究丛书八年级上册物理人教版参考答案
2022-11-24 16:37:57
四川教育出版社2022新课程实践与探究丛书八年级上册物理人教版参考答案小编已经为大家收集整理好了,本书是四川教育出版社出版设计,这本书贴合教材设计出版,帮助学生了解并熟悉