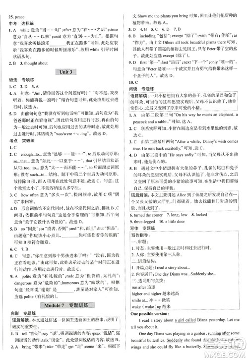
陕西人民教育出版社2022中学教材全练八年级英语上册外语教研版天津专用答案小编为同学们整理好了,本书是由陕西人民教育出版社出版发行,薛金星主编,汇集强化训练,对教材的解读全面深入,锁定主干知识,检测自学效果,典题素养训练,同学们做完可以来答案圈核对一下,效率更高哦!

参考答案下图所示,请同学们仔细核对
































陕西人民教育出版社2022中学教材全练八年级数学上册RJ人教版天津专用答案
2022-09-09 08:58:52
陕西人民教育出版社2022中学教材全练八年级数学上册RJ人教版天津专用答案小编为同学们整理好了,本书是由陕西人民教育出版社出版发行,薛金星主编,习题紧贴课堂教学,采用新课标新
陕西人民教育出版社2022中学教材全练八年级语文上册人教版天津专用答案
2022-09-09 08:47:18
陕西人民教育出版社2022中学教材全练八年级语文上册人教版天津专用答案小编为同学们整理好了,本书是由陕西人民教育出版社出版发行,薛金星主编,紧扣考纲同步教材,从基础练到综合
陕西人民教育出版社2022中学教材全练七年级英语上册外语教研版天津专用答案
2022-09-09 08:38:21
陕西人民教育出版社2022中学教材全练七年级英语上册外语教研版天津专用答案小编为大家整理好了,本书是由陕西人民教育出版社出版发行,薛金星主编,瞄准新题型进行精心设计,非常适
陕西人民教育出版社2022中学教材全练七年级数学上册RJ人教版天津专用答案
2022-09-09 08:27:00
陕西人民教育出版社2022中学教材全练七年级数学上册RJ人教版天津专用答案小编为同学们整理好了,本书是由陕西人民教育出版社出版发行,薛金星主编,瞄准课堂练习、课后作业进行精
2022教材全练上册系列答案