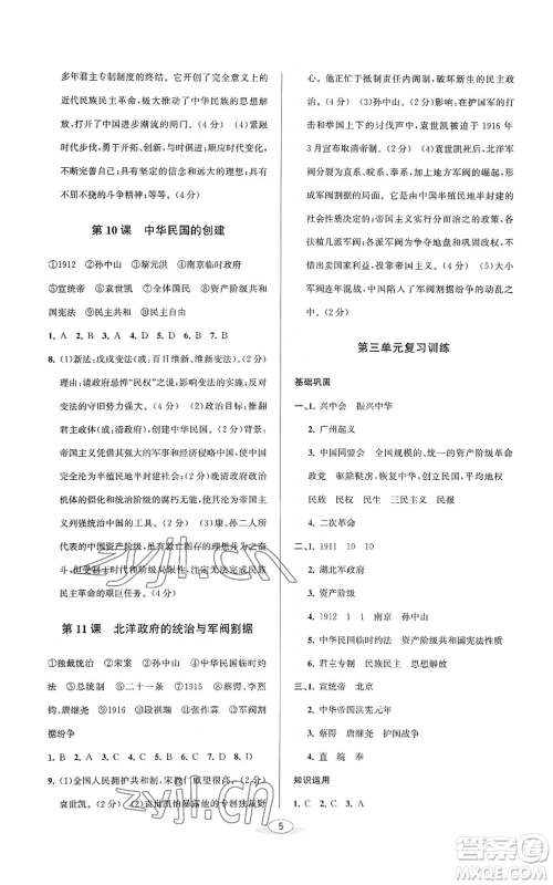
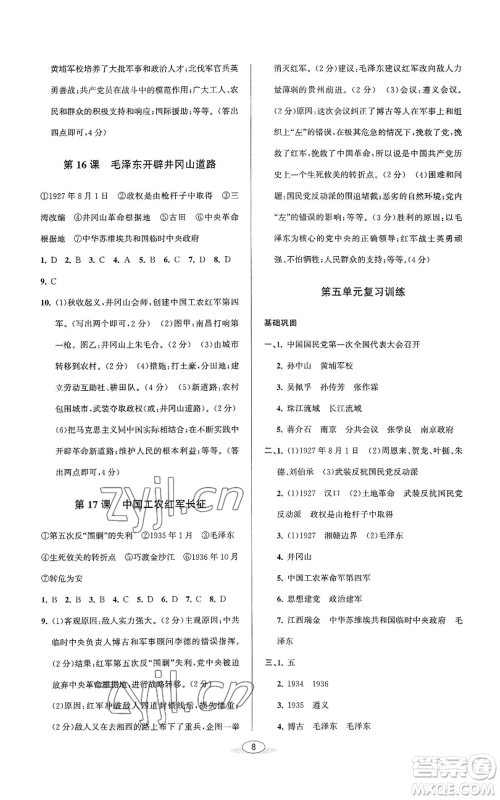
北京教育出版社2022秋季教与学课程同步讲练八年级上册中国历史人教版参考答案小编已经为大家收集整理好了,本书是北京教育出版社出版设计,本书根据初中生的特点,帮助学生克服学习过程中的恶习,养成高效学习的习惯,不断提升学习成绩,有兴趣的同学,可以到答案圈看看哦!

答案如下:













北京教育出版社2022秋季教与学课程同步讲练八年级上册英语外研版参考答案
2022-09-02 14:36:20
北京教育出版社2022秋季教与学课程同步讲练八年级上册英语外研版参考答案小编已经为大家收集整理好了,本书是北京教育出版社出版设计,这本书帮助大家在课后复习时,能巩固课上所
北京教育出版社2022秋季教与学课程同步讲练八年级上册英语外研新标准版参考答案
2022-09-02 14:23:40
北京教育出版社2022秋季教与学课程同步讲练八年级上册英语外研新标准版参考答案小编已经为大家收集整理好了,本书是北京教育出版社出版设计,便于学生形成系统化的知识体系,及迅
北京教育出版社2022秋季教与学课程同步讲练八年级上册英语人教新目标版参考答案
2022-09-02 14:08:23
北京教育出版社2022秋季教与学课程同步讲练八年级上册英语人教新目标版参考答案小编已经为大家收集整理好了,本书是北京教育出版社出版设计,本书从不同的角度去思考问题、解决
北京教育出版社2022秋季教与学课程同步讲练八年级上册数学浙教版参考答案
2022-09-02 13:54:47
北京教育出版社2022秋季教与学课程同步讲练八年级上册数学浙教版参考答案小编已经为大家收集整理好了,本书是北京教育出版社出版设计,本书按教材学习顺序合理地安排训练内容,每