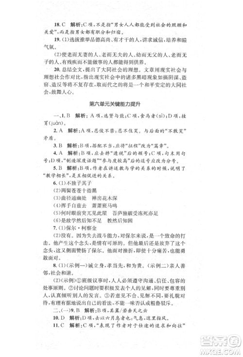
湖南教育出版社2022学科素养与能力提升八年级下册语文人教版参考答案小编已经为大家收集整理好了,本书是湖南教育出版社出版设计,本书按照教材顺序,结合考纲要求,采用逐级提升的学习讲解策略,适合学生的自学、课后训练和预习等,有兴趣的同学,可以到答案圈看看哦!

答案如下:
























湖南教育出版社2022学科素养与能力提升七年级下册道德与法治人教版参考答案
2022-06-17 09:34:17
湖南教育出版社2022学科素养与能力提升七年级下册道德与法治人教版参考答案小编已经为大家收集整理好了,本书是湖南教育出版社出版设计,本书从不同的角度去思考问题、解决问题
湖南教育出版社2022学科素养与能力提升七年级下册历史人教版参考答案
2022-06-17 09:15:24
湖南教育出版社2022学科素养与能力提升七年级下册历史人教版参考答案小编已经为大家收集整理好了,本书是湖南教育出版社出版设计,本书便于学生形成系统化的知识体系,及迅速提高
湖南教育出版社2022学科素养与能力提升七年级下册地理人教版参考答案
2022-06-17 08:58:24
湖南教育出版社2022学科素养与能力提升七年级下册地理人教版参考答案小编已经为大家收集整理好了,本书是湖南教育出版社出版设计,本书题型种类多,题目新,题量大,训练针对性强,通过
湖南教育出版社2022学科素养与能力提升七年级下册英语人教版参考答案
2022-06-17 08:50:19
湖南教育出版社2022学科素养与能力提升七年级下册英语人教版参考答案小编已经为大家收集整理好了,本书是湖南教育出版社出版设计,本书详细解读了配套版本教材的知识点,讲解重点