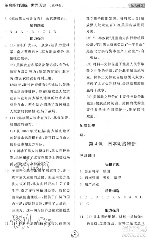
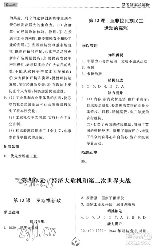
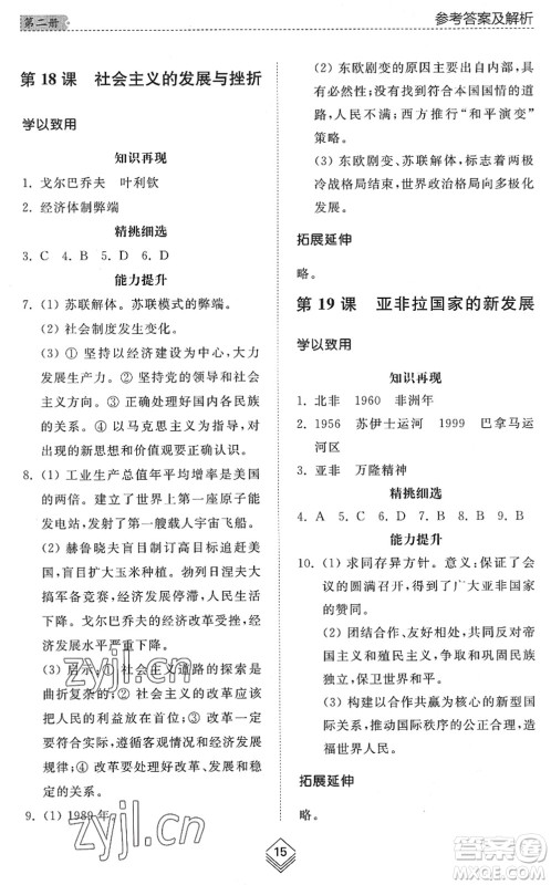
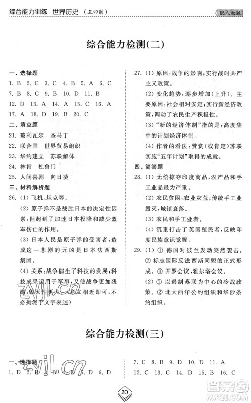
山东人民出版社2022综合能力训练八年级历史下册人教版五四学制答案小编为大家整理好了,本书由山东人民出版社出版,配合五四制教材使用,通过课时练、阶段综合能力测试和综合能力检测,突出逻辑性、规律性、技巧性,提升综合能力,做完作业可以来答案圈核对一下,效率更高哦!

参考答案如下,欢迎同学们查阅。






















山东人民出版社2022综合能力训练八年级道德与法治下册人教版五四学制答案
2022-04-06 08:11:57
山东人民出版社2022综合能力训练八年级道德与法治下册人教版五四学制答案小编整理好了,本书由山东人民出版社出版,配合五四制教材使用,练习有层次有梯度,科学合理,重视基础巩固,着
山东人民出版社2022综合能力训练八年级语文下册人教版五四学制答案
2022-04-06 08:01:10
山东人民出版社2022综合能力训练八年级语文下册人教版五四学制答案小编为大家整理好了,本书由山东人民出版社出版,配合五四制教材使用,紧贴课本知识点,参透核心素养训练,多种题型
山东人民出版社2022综合能力训练八年级化学下册鲁教版五四学制答案
2022-04-02 17:20:42
山东人民出版社2022综合能力训练八年级化学下册鲁教版五四学制答案小编为大家整理好了,本书由山东人民出版社出版,配合五四制教材使用,紧扣考纲同步教材,精讲知识要点,分层讲解解
山东人民出版社2022综合能力训练八年级数学下册鲁教版五四学制答案
2022-04-02 16:54:32
山东人民出版社2022综合能力训练八年级数学下册鲁教版五四学制答案小编为大家整理好了,本书由山东人民出版社出版,配合五四制教材使用,遵循新课标对每个学段的目标要求,全面整合
2022综合能力训练下册系列答案