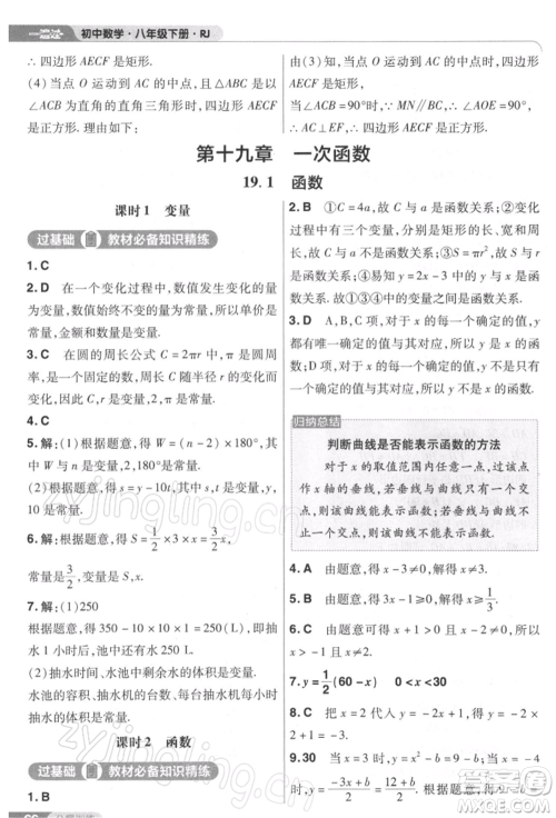
南京师范大学出版社2022一遍过八年级数学下册人教版参考答案小编已经为大家整理好了,本书是由南京师范大学出版社出版设计,本书紧跟教材的教学要求精心编写,题目设计科学有效,目的是让学生在课后可以进行相应的练习,对每课学习的知识进行及时巩固,发现并解决学习中存在的问题,便于以后查漏补缺,进行系统的学习,有兴趣的小伙伴,可以到答案圈查阅参考哦!

答案如下:








































































































南京师范大学出版社2022一遍过八年级数学下册北师大版参考答案
2022-03-02 09:45:51
南京师范大学出版社2022一遍过八年级数学下册北师大版参考答案小编已经为大家收集整理好了,本书是由南京师范大学出版社出版设计,本书帮助学生及时巩固新授课知识,夯实双基,并引
南京师范大学出版社2022一遍过七年级数学下册华师大版参考答案
2022-03-02 09:19:11
南京师范大学出版社2022一遍过七年级数学下册华师大版参考答案小编已经为大家收集整理好了,本书是由南京师范大学出版社出版设计,本书倡导同步提优的理念,与相应版本教材完全配
南京师范大学出版社2022一遍过七年级数学下册苏科版参考答案
2022-03-02 09:04:40
南京师范大学出版社2022一遍过七年级数学下册苏科版参考答案小编已经为大家收集整理好了,本书是由南京师范大学出版社出版设计,本书贴合数学教科书进行编写,从内容讲解到典题剖
南京师范大学出版社2022一遍过七年级英语下册人教版参考答案
2022-03-02 08:54:04
南京师范大学出版社2022一遍过七年级英语下册人教版参考答案小编已经为大家收集整理好了,本书是南京师范大学出版社出版设计,本书针对七年级英语课上所学的各个知识点对学生进
2022初中一遍过下册系列答案